【Science】痒呀,环路呀,反正有大把时光!
歌曲《痒》唱出了人们的心声,越痒越搔、越搔越痒!
日常生活中,我们经常与痒打交道,小到蚊虫叮咬,大到热痱难忍。其实,痒是我们机体非常重要的自我保护机制,它能告诉我们某些不好的事情发生了。但是,与疼痛一样,如果痒由急性的变成了慢性的,就是非常影响生活质量的医学问题了。怎么解决令人头疼的慢性痒?我们首先得了解痒是如何产生的。
近年来,痒的研究日益火热,自陈宙峰研究员发现了痒觉在脊髓层面的分子机制[1],大量研究力图研究痒的机制,但我们对痒的神经环路知之甚少。目前已知的是,脊髓向丘脑或臂旁核的投射可能参与痒的传递,但不同的脊髓上行传递通路在痒的信息处理中的功能机制并不清楚。
2017年8月18日,Science杂志刊登了中科院神经科学研究所孙衍刚研究员组的最新重要工作,发现了痒的神经环路及其功能机制[2],极大提高了人们对该领域的认知。
qy千亿国际-千亿(中国)唯一官方网站 有幸为这项重要工作提供了大量优质、高效的AAV病毒工具载体!
实验结果:
1. 脊髓-臂旁核投射参与痒的信号处理
作者首先使用Retrobeads逆向标记了脊髓-臂旁核的投射,同时给予小鼠痒刺激(组胺),结果发现在痒刺激给出后,脊髓背侧神经元的c-Fos表达量明显上升,且c-Fos表达上升的神经元与逆向标记的脊髓-臂旁核投射发生一定程度的重合(图1)。c-Fos代表了神经元的活动,表明脊髓-臂旁核投射确实参与了痒信息的处理。

图1 脊髓-臂旁核投射神经元在痒的过程中活动增强
为了进一步检验脊髓-臂旁核的投射在痒诱发的搔痒行为中起到如何作用,作者利用光遗传学手段进行研究。借助AAV病毒载体,作者在脊髓神经元表达eNpHR3.0这种抑制性的光敏感通道(图2),并通过在臂旁核植入光纤,抑制脊髓-臂旁核的投射,发现抑制该通路会明显减少组胺或氯喹导致的小鼠搔痒行为(图2),同时小鼠的运动没有收到影响。
根据之前陈宙峰研究员和孙衍刚研究员的重要研究[1],脊髓中表达胃肠道释放素受体(GRPR)的神经元对于痒的信号处理非常关键,文章接下来分析了该类神经元在脊髓-臂旁核投射通路中的作用。
通过构建GRPR-icreERT2的模型鼠,配合AAV-DIO-ChR2-EYFP病毒载体,作者在GRPR阳性神经元中表达了兴奋性光敏感通道ChR2。作者发现GRPR阳性神经元更可能是一种局部的中间神经元;而通过记录脊髓-臂旁核投射神经元的电生理活动,文章进一步发现GRPR神经元单突触直接投射到脊髓背侧神经元,而后投射到臂旁核完成痒的传递(图3)。
2. 药物遗传学技术抑制臂旁核神经元能够缓解搔痒行为
找到这样一条参与痒的通路后,作者重点验证这条通路在痒感受过程中的功能。
首先,搔痒产生后,臂旁核神经元的活动显著上升(c-Fos表达上调,图4A-C)。而后,通过在臂旁核神经元利用AAV载体表达GCaMP6s(钙敏感蛋白),作者借助光纤记录采集了臂旁核神经元在痒感受中的活动,发现痒觉抓挠行为中,臂旁核神经元活动增多(图4D-G)。
为验证臂旁核神经元活动与搔痒行为的关系,进一步的实验采用化学遗传学(DREADD)手段,借助AAV载体在双侧臂旁核表达抑制性化学敏感通道hM4Di,结果发现给予动物CNO激活hM4Di受体后,小鼠在痒刺激之后的搔痒行为明显减少(图5)。
3. 痒诱发的搔痒行为依赖于臂旁核谷氨酸能神经元活动
最后,文章检测了上述传递的突触传递机制。
通过检测臂旁核神经元由痒刺激激活c-Fos表达的细胞与Vglut2或Gad1共标的情况,可以提示参与痒传递的臂旁核神经元绝大部分都是Vglut2阳性的谷氨酸能神经元(图6)。
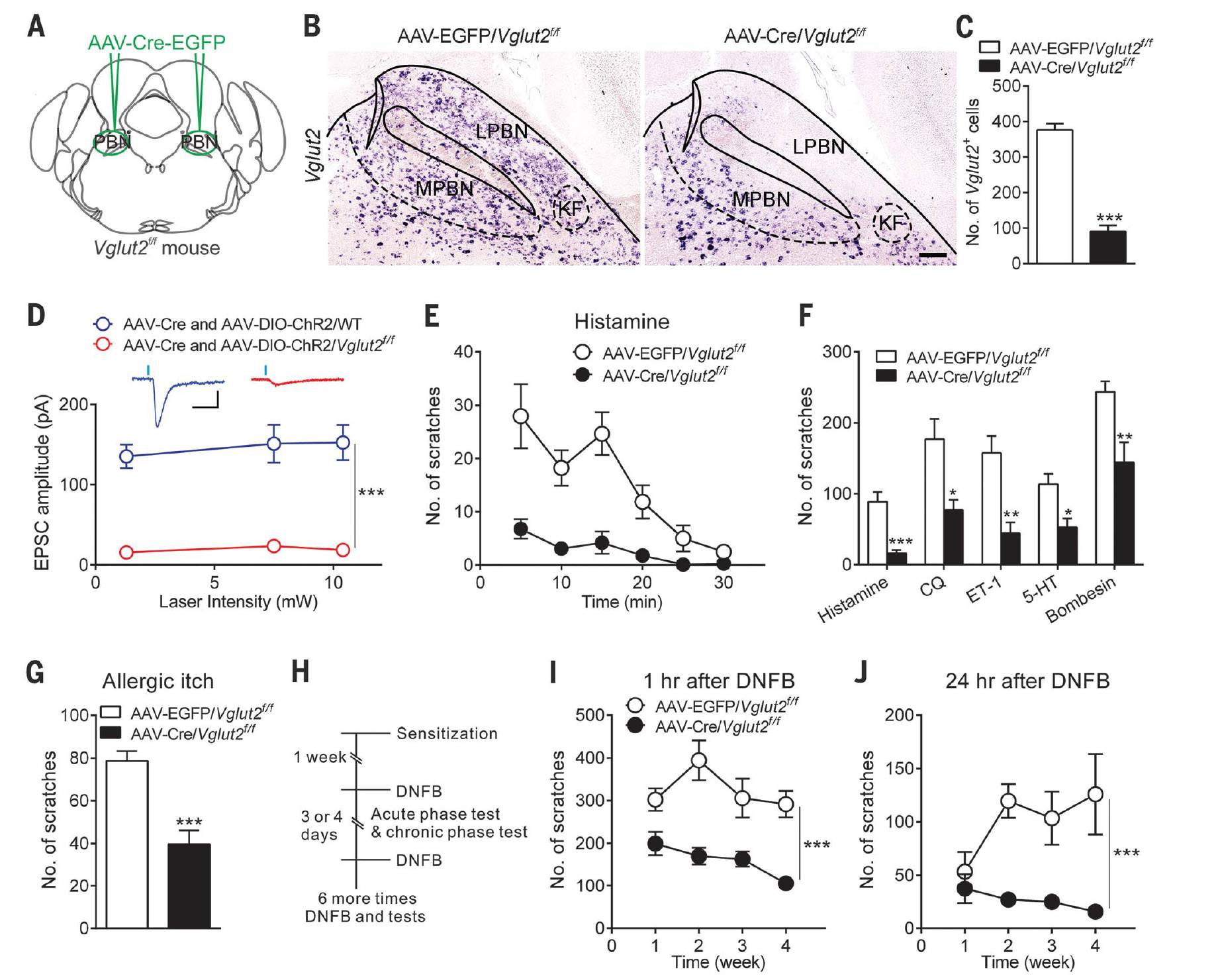
随后,通过在Vglut2基因双侧插入loxP的转基因鼠双侧臂旁核注射AAV-Cre病毒,作者在这些神经元敲除了Vglut2基因,从而阻断了臂旁核谷氨酸能神经元的活动(图7)。
结果发现,上述操作显著减少了小鼠对痒刺激的搔痒行为,对于慢性搔痒的DNFB模型,也有同样的抑制效果(图8)。
实验结论:
痒是临床常见的不良症状,过去的研究已经对痒相关的分子和神经机制进行了研究,但是对于痒的神经环路知之甚少。穆迪博士和孙衍刚研究员的本篇重要文章发现了与痒相关的脊髓-臂旁核神经环路,为痒的研究带来了新的认识。此外,对于痒的通路解析是足以写入教科书的工作,我们恭喜孙研究员的工作顺利发表。/p>
文中大量使用AAV病毒载体,搭载光遗传、化学遗传、钙成像、Cre-LoxP基因敲除等策略进行全方位的环路解析和功能解析,这种策略已经成为此类研究的常用思路和典范。
文中使用的主要AAV病毒载体举例:
AAV-hSyn-Cre-EGFP文中参考文献:
[1] Sun YG, Zhao ZQ, Meng XL, Yin J, Liu XY, Chen ZF. Cellular basis of itch sensation. Science. 2009;325(5947):1531-4.