AAV股票代码
688238
腺相关病毒股票代码
688238
行业快讯

【Nature Medicine】曲线救国,抑制小胶质细胞缓解帕金森

时间:2018-06-15 热度:

在我们的中枢神经系统当中,除了神经元之外,还有大量胶质细胞,包括星形胶质细胞、少突胶质细胞和小胶质细胞。胶质细胞具有支持引导神经元迁移,修复再生神经系统,参与免疫应答,形成髓鞘和血脑屏障,促进物质代谢,以及维持神经细胞外钾离子浓度平衡等作用。

然而,胶质细胞是一把“双刃剑”。它们既可以分泌一些神经营养因子和细胞因子,调节神经元功能,也可能破坏神经细胞,是多种神经退行性疾病的罪魁祸首。其中,激活小胶质细胞可引起星形胶质细胞转化为病理性A1形态,从而诱发帕金森病等多种神经退行性疾病[1]

过去的研究发现,NLY01等胰高血糖素样肽-1受体(GLP1R)激动剂具有潜在的神经保护性,可以预防阿尔兹海默病、帕金森病等多种神经疾病,但对其相关的神经机制与作用靶点,我们知之甚少。

2018年6月11日,Nature Medicine杂志在线刊登了约翰霍普金斯大学医学院Han Seok Ko研究组的最新重要工作[2],他们发现NLY01可以防治小胶质细胞激活诱发的星形胶质细胞A1病变,也可以保护黑质致密区(SNpc)多巴胺神经元,缓解了两种帕金森病模型鼠的病症。

Han Seok Ko教授

结果结果

结果

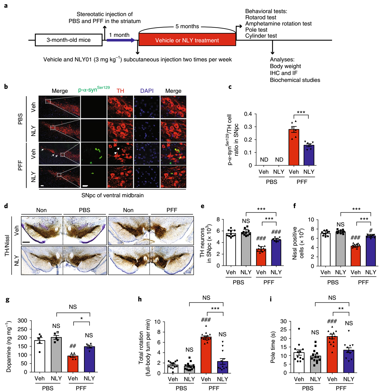
1.NLY01缓解α-syn PFF诱导的帕金森病症状

NLY01——一种聚乙二醇化的小分子,是GLP1R长效激动剂,具有半衰期长、可通过血脑屏障、副作用小等优点。大量研究表明GLP1R激动剂具有缓解帕金森病症的功效,于是作者就NLY01在α-突触核蛋白原纤维(α-syn PFF)诱导的散发性帕金森病中的作用展开研究。

他们在小鼠纹状体中注射α-syn PFF来诱导帕金森病理模型[3],发现SNpc脑区多巴胺神经元中大量表达病理性分子p-α-synSer129。但皮下注射NLY01 PBS溶液5个月之后(1周2次),p-α-synSer129表达量显著下降(图1a-c)。除此之外,α-syn PFF会引起SNpc脑区中多巴胺神经元与尼氏阳性神经元大幅减少,多巴胺释放量降低,这些症状也被NLY01缓解(图1d-g)。行为学方面,纹状体注射α-syn PFF诱发小鼠在安非他命旋转行为范式中大量旋转,还会减缓小鼠在爬杆实验中的速度,NLY01同样可改善这些类似帕金森病的行为(图1h-i)。

图1 NLY01缓解α-syn PFF诱导的帕金森病症状

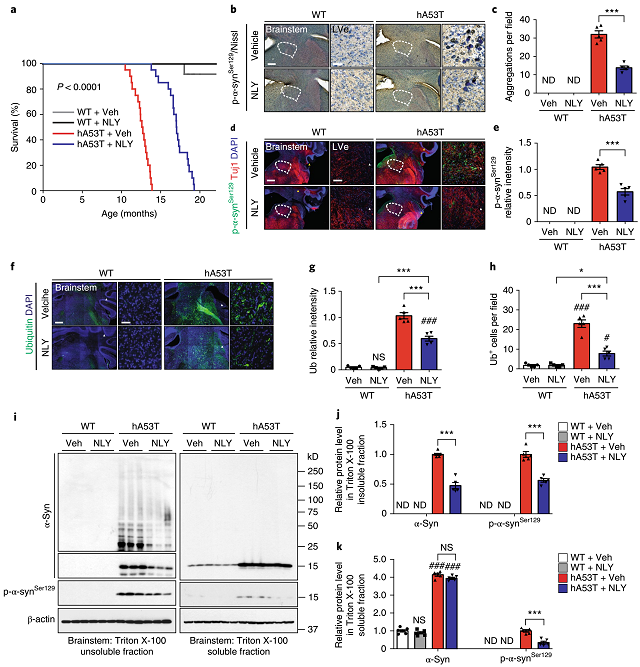
2.NLY01缓解hA53T α-syn转基因小鼠帕金森病症状

接下来,作者在致死型hA53T α-syn转基因帕金森模型鼠中展开研究[4]。他们发现NLY01可延长hA53T α-syn小鼠寿命长达100天(图2a),p-α-synSer129与泛素的高表达、α-syn的堆积、以及不溶于Triton X-100的p-α-synSer129、α-syn的积累等症状均有所缓解(图2 b-k)。

图2 NLY01缓解hA53T α-syn转基因小鼠帕金森病症状

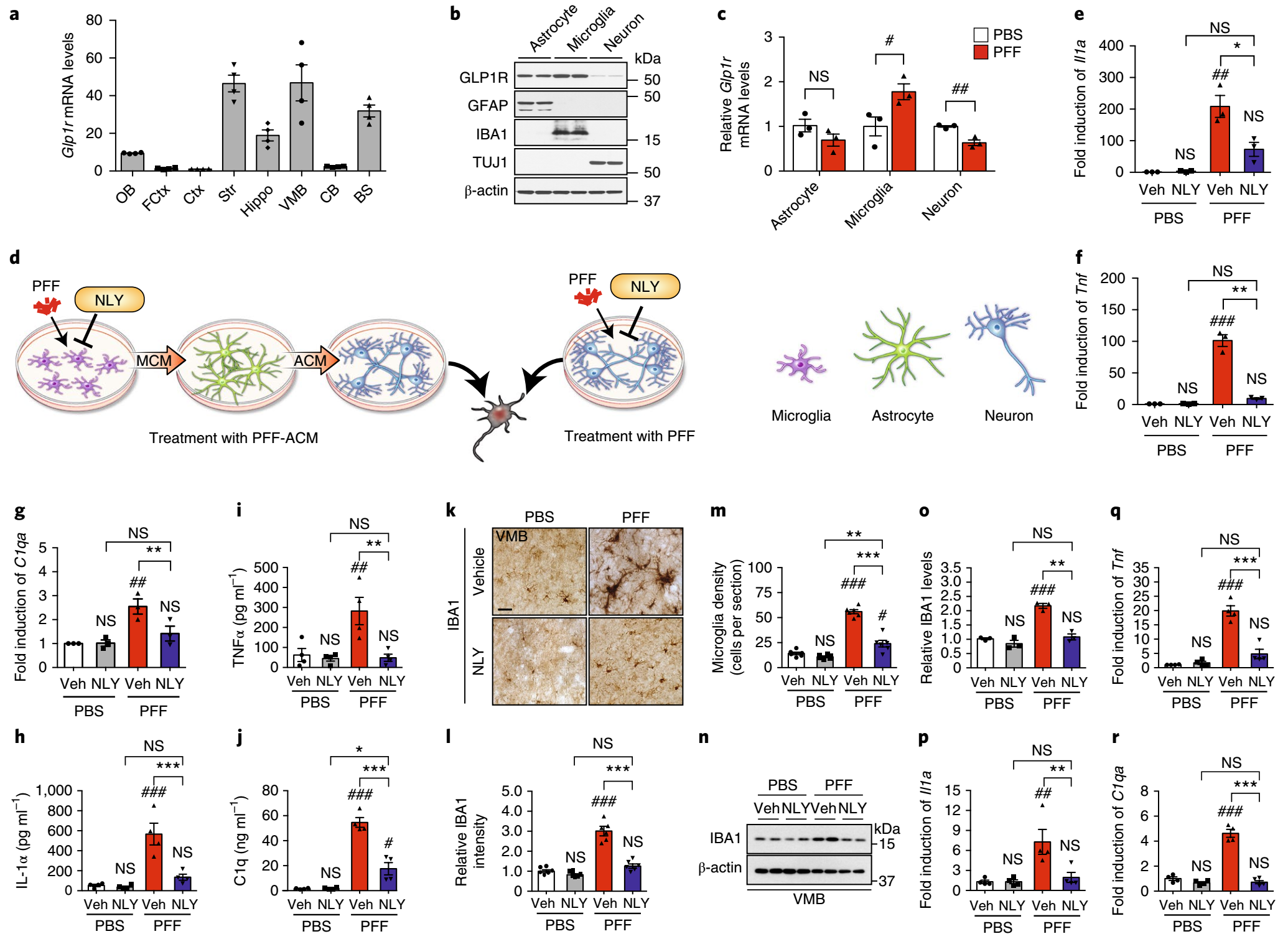
3.NLY01抑制α-syn PFF诱导小胶质细胞的激活

在两种帕金森模型鼠中验证NLY01的功效之后,作者就其神经机制展开研究。因为NLY01是GLP1R激动剂,所以作者首先研究GLP1R在不同脑区、不同类型细胞中的表达量。

他们发现GLP1R大量表达于纹状体、脑干和中脑腹侧,并且主要表达在小胶质细胞中,在星形胶质细胞中也有适量表达,而在神经元中表达量较低(图3a-b)。α-syn PFF会降低神经元中GLP1R的表达,而增加小胶质细胞中GLP1R的表达(图3c)。

过去的研究表明小胶质细胞的激活可以将星形胶质细胞转化为A1病理形态,A1星形胶质细胞释放IL-1α、TNFα、C1q等细胞因子[1]。为进一步研究NLY01作用于上述两种胶质细胞中的哪一种,作者对培养的小胶质细胞进行α-syn PFF与NLY01处理,将其培养基转移到培养的星形胶质细胞细胞中,再将作用后的培养基转移到培养的神经元中(图3d)。发现在α-syn PFF作用下,IL-1α、IL-1β、TNFα、C1q等细胞因子的转录水平和表达水平均显著升高,而NLY01处理可大幅抑制此现象,这些细胞因子的表达量回归正常水平(图3e-j)。

在体实验中,α-syn PFF可显著增加SNpc脑区IBA1的表达,表明小胶质细胞活性的升高。而NLY01处理会抑制IBA1的表达的增加,维持生理水平(图3k-o), IL-1α、IL-1β、TNFα、C1q等细胞因子的表达也与上文现象相同(图3p-r)。

图3 NLY01抑制α-syn PFF诱导小胶质细胞的激活


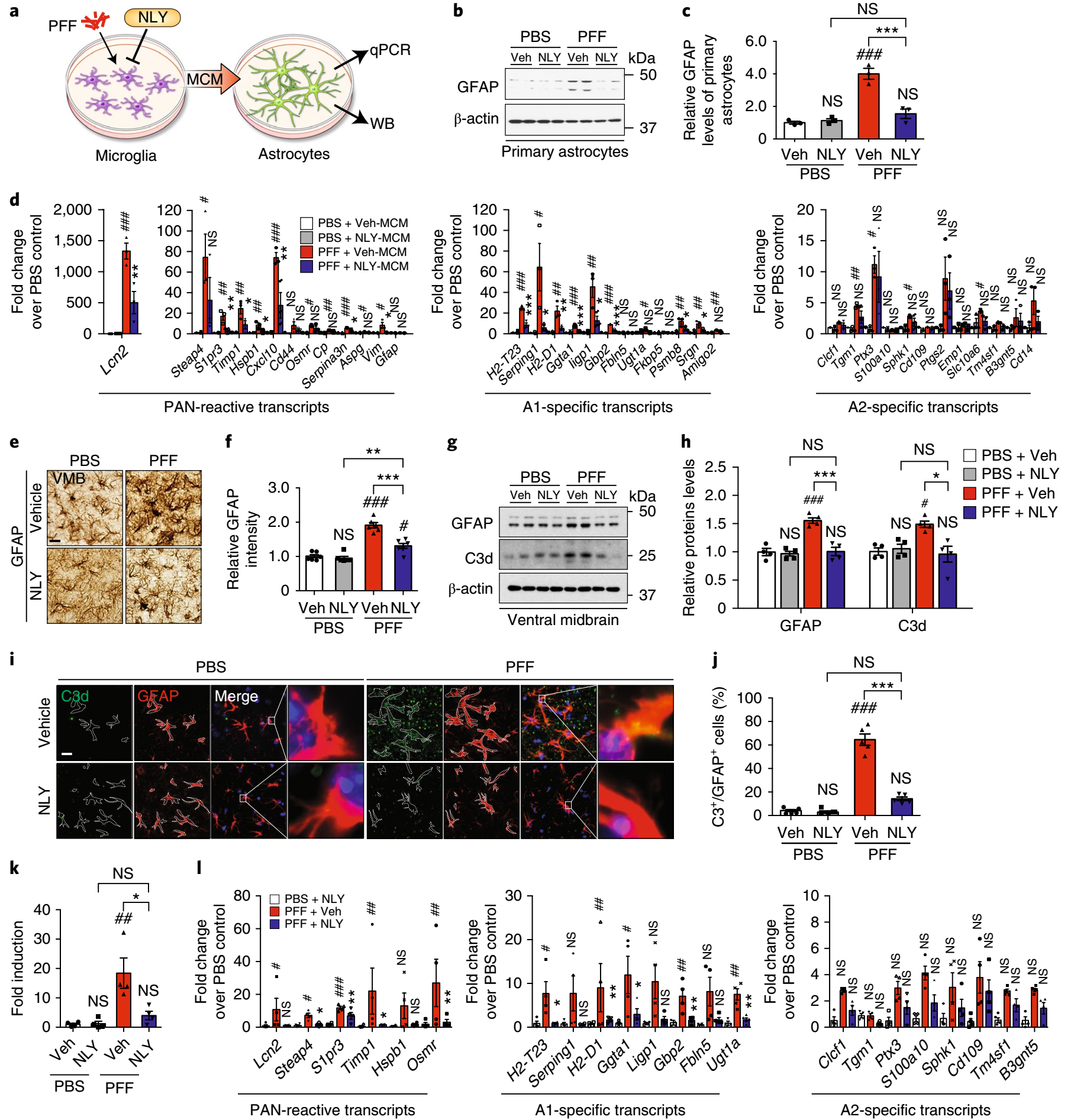
4.NLY01抑制α-syn PFF诱导星形胶质细胞的转化

上文提到,NLY01可抑制α-syn PFF诱导小胶质细胞的激活,那么是否可进一步抑制星形胶质细胞转化为A1形态呢?作者对此展开最后的研究。

他们将α-syn PFF处理的小胶质细胞培养基(MCM)加入到星形胶质细胞培养基中,发现GFAP表达量显著提升,此现象可被NLY01抑制(图4a-c)。而且,α-syn PFF处理的MCM只会诱发A1形态特异性分子转录水平的上升,而不影响A2形态特异性分子的转录,同样地,此现象可被NLY01抑制(图4d)。

在体实验中,纹状体内注射α-syn PFF可引起中脑腹侧GFAP以及A1形态特异性分子C3d表达量升高, NLY01处理后,其表达均恢复正常(图4e-k)。C3d表达量水平表示星形胶质细胞转化为A1形态的占比。作者同样检测了A1、A2形态特异性分子转录水平,与离体实验结果相同,只有A1形态特异性分子转录水平上升,而且可被NLY01抑制(图4l)。

图4 NLY01抑制α-syn PFF诱导星形胶质细胞的转化

总结在 总结

帕金森病是一种常见的神经退行性疾病,GLP1R激动剂——NLY01是一种神经保护型分子,可预防多种神经退行性疾病,但对其神经机制以及作用靶点,我们不甚了解。本篇文章通过两种帕金森病模型小鼠详细探究了NLY01的神经保护机制,发现NLY01可以抑制小胶质细胞的激活,从而减少星形胶质细胞的病理转化,进而保护黑质等脑区的多巴胺神经元,使疾病模型小鼠恢复正常运动能力甚至延长寿命。这项研究极大提高了我们对神经退行性疾病领域的认知,NLY01有潜力成为治疗神经疾病的特效药,为帕金森病的临床治疗提供了有力帮助!


参考文献

1.Liddelow, S.A., et al., Neurotoxic reactive astrocytes are induced by activated microglia. Nature, 2017. 541(7638): p. 481-487.

2.Yun, S.P., et al., Block of A1 astrocyte conversion by microglia is neuroprotective in models of Parkinson's disease. Nat Med, 2018.
3.Luk, K.C., et al., Pathological alpha-synuclein transmission initiates Parkinson-like neurodegeneration in nontransgenic mice. Science, 2012. 338(6109): p. 949-53.
4.Lee, M.K., et al., Human alpha-synuclein-harboring familial Parkinson's disease-linked Ala-53 --> Thr mutation causes neurodegenerative disease with alpha-synuclein aggregation in transgenic mice. Proc Natl Acad Sci U S A, 2002. 99(13): p. 8968-73.

一键拨号 一键导航
扫码反馈

扫一扫,反馈当前页面

咨询反馈
扫码关注

qy千亿国际-千亿(中国)唯一官方网站

返回顶部