AAV股票代码
688238
腺相关病毒股票代码
688238
行业快讯

【Nature】疼痛,我们为什么会去抚摸?

时间:2018-12-21 热度:

说起东施效颦,我们一定不陌生。传说春秋时期,越国有一名唤西施的美丽姑娘,拥有沉鱼落雁之容,闭月羞花之貌。有一天西施心痛病忽发,十分难受。她便用一只手捂着胸口,但在旁人看来西施却又别有一番风姿。西施有一个叫东施的邻居,容貌甚丑。这一天,她看到西施用手捂胸口,紧锁眉头,感到非常美。于是她依法效仿,却更加丑陋不堪。

在这个故事中,我们重点讲到痛觉。痛觉是机体受到伤害性刺激时,产生的一种不愉快的感觉。在人类与动物中,痛觉会诱发两种行为:1、反射性躲避行为,如膝跳反射与缩手反射;2、舔舐、抚摸伤患处以减轻痛觉,故事中的西施便是如此。然而,选择性调控两种痛觉行为的神经环路机制,我们尚未可知。

2018年12月13日,《Nature》杂志刊登了哈佛大学医学院Qiufu Ma教授的最新重要工作[1],他们发现脊髓背角速激肽1型神经元通过上行投射参与并调控痛觉诱发的舔舐与厌恶性行为,而不参与痛觉引起的反射性躲避行为。该研究首次发现区别调控两种痛觉行为的中枢神经环路机制,极大提高了人们对痛觉领域的认知。

Qiufu Ma教授


结果

1.脊髓TAC1神经元投射到内侧丘脑以及上外侧臂旁核

过去的研究证实,脊髓速激肽1型(TAC1)神经元参与痛觉行为[2],于是作者对此类神经元展开详细研究。他们将TAC1-Cre小鼠与tdTomato报告鼠杂交,发现TAC1-tdTomato 神经元与NK1R大量共标(图1a-b),而NK1R是脊髓第1层上行投射神经元的分子标志。

接着,为研究TAC1神经元上行投射到哪些亚区,作者将TAC1-Cre小鼠于CDX2-Flpo小鼠杂交以标记脊髓尾段TAC1神经元,发现TAC1神经元主要投射到外侧缰核、室旁核、丘脑内侧核以及上外侧臂旁核,且并不投射到臂旁核中调控反射性躲避行为的CGRP神经元[3],而非TAC1标记脊髓尾段神经元投射到内侧丘脑以及上外侧臂旁核更多亚区(图1c-h)。

图1 脊髓TAC1神经元投射到内侧丘脑以及上外侧臂旁核

22.TAC1LBX1神经元不参与痛觉引起的反射性躲避行为

为研究脊髓背角中TAC1神经元的功能,作者将TAC1-Cre小鼠与LBX1-Flpo小鼠(LBX1为脊髓背角分子标志[4])杂交,通过Cre/Flpo双依赖性表达白喉毒素杀死TAC1LBX1神经元(图2a)。他们发现杀死TAC1LBX1神经元后,小鼠对机械刺激、冷刺激与热刺激的反射性躲避行为与对照组小鼠并无差异(图2b-f)。而且,杀死TAC1LBX1神经元对小鼠的条件恐惧记忆与环境温度选择也无任何影响(图2g-h)。

综上,TAC1LBX1神经元并不参与机械、温度、电击诱发痛引起的反射性躲避行为。

图2 TAC1LBX1神经元不参与痛觉引起的反射性躲避行为

3.TAC1LBX1神经元调控痛觉诱发的舔舐与厌恶性行为

从上文结果中,我们了解到TAC1LBX1神经元不参与痛觉引起的反射性躲避行为。那么,这群神经元是否参与痛觉诱发的舔舐行为以及非反射性条件位置躲避行为呢?作者就此展开以下研究。

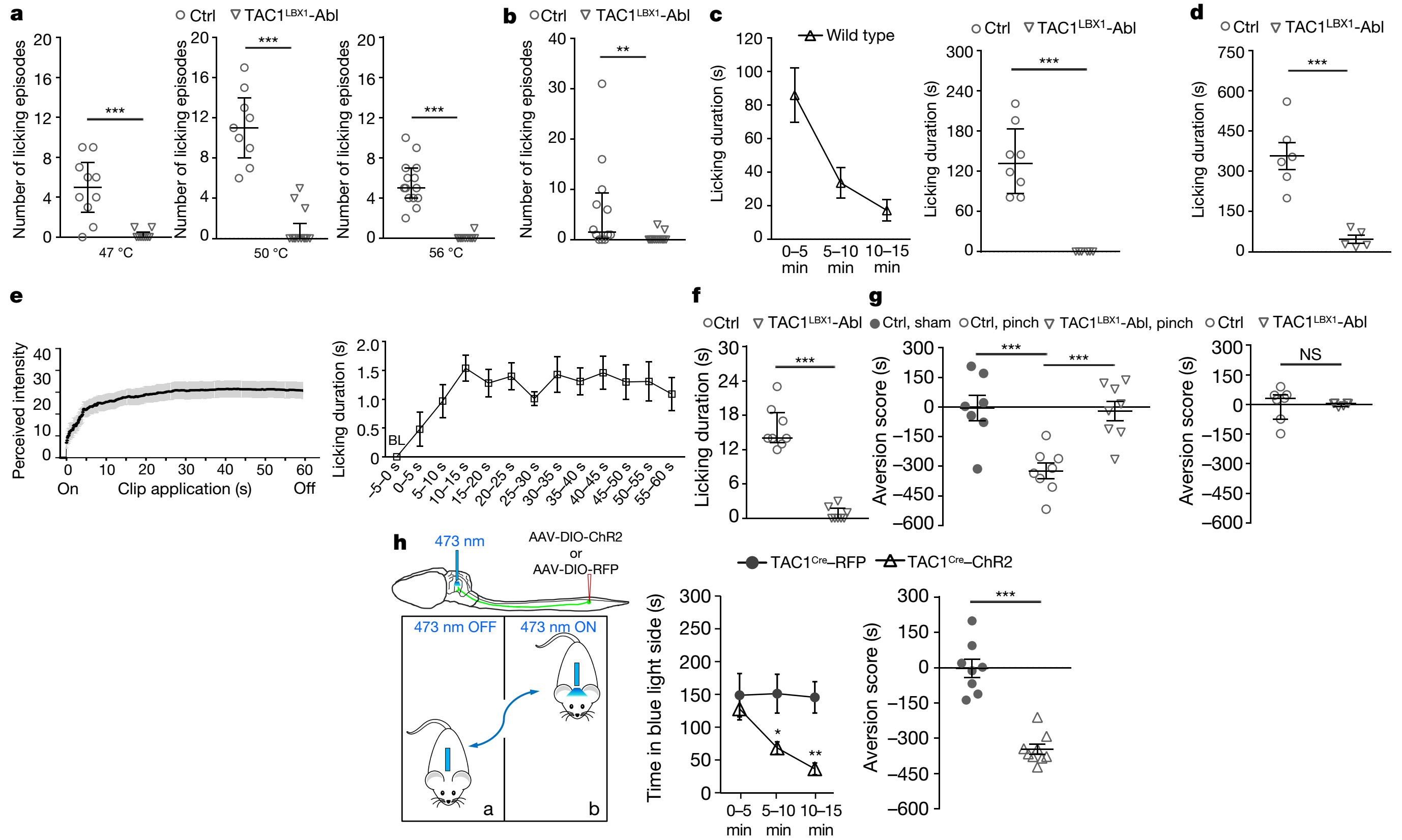
他们用同样方法杀死TAC1LBX1神经元,发现小鼠在长时程热板、芥末油刺激、后爪灼伤、皮肤夹持行为范式中几乎无痛觉诱发的舔舐行为(图3a-f),与人类内侧丘脑损伤的患者症状相同[5]。此外,杀死TAC1LBX1神经元后,皮肤夹持带来的痛觉不再诱发条件位置躲避行为(图3g)。

接下来,作者就TAC1LBX1神经元上行投射展开进一步研究。他们在Tac1-Cre小鼠背侧脊髓注射AAV-ChR2,在上外侧臂旁核上方埋植光纤。发现光激活脊髓-上外侧臂旁核投射可诱发条件位置躲避行为(图3h),表明TAC1LBX1神经元通过上行投射调控痛觉引起的厌恶性行为。

图3 TAC1LBX1神经元调控痛觉诱发的舔舐与厌恶性行为

4.痛觉引起的舔舐行为需TRPV1而非MRGPRD神经元参与

最后,为研究脊髓水平解剖学与功能的分离是否同样适用于初级传入神经,作者选择两种非共标痛觉感受器——TRPV1、MRGPRD[6]展开研究(图4a)。他们发现,杀死脊髓MRGPRD神经元后,小鼠的机械痛阈值更高,舔舐行为无差异;而杀死脊髓TRPV1神经元后,小鼠机械痛和冷痛阈值不变,舔舐行为显著降低(图4b-c)。这些结果表明,TRPV1神经元而非MRGPRD神经元在痛觉引起的舔舐行为中具有必要性。

图4 痛觉引起的舔舐行为需TRPV1而非MRGPRD神经元参与

总结

疼痛是临床上最常见的一种症状,常伴有反射性防御反应以及后续舔舐、抚摸行为。然而,对于调控两种痛觉行为的神经环路机制,我们尚未可知。本篇文章结合神经示踪、光遗传学、行为学等多种方法发现脊髓背角TAC1神经元在舔舐行为中发挥重要作用,杀死TAC1神经元显著减少舔舐行为而不影响反射性躲避行为,激活脊髓背角TAC1上行投射环路可诱发痛觉厌恶性行为。这项研究揭示了区别调控两种痛觉行为的神经环路(图5),为临床治疗疼痛相关疾病提供大力支持!

图5 调控两种痛觉行为的神经环路示意图


参考文献

1.Huang, T., et al., Identifying the pathways required for coping behaviours associated with sustained pain. Nature, 2018. 2.Gutierrez-Mecinas, M., et al., Preprotachykinin A is expressed by a distinct population of excitatory neurons in the mouse superficial spinal dorsal horn including cells that respond to noxious and pruritic stimuli. Pain, 2017. 158(3): p. 440-456. 3.Han, S., et al., Elucidating an Affective Pain Circuit that Creates a Threat Memory. Cell, 2015. 162(2): p. 363-374. 4.Duan, B., et al., Identification of spinal circuits transmitting and gating mechanical pain. Cell, 2014. 159(6): p. 1417-1432. 5.Young, R.F., et al., Gamma Knife thalamotomy for the treatment of persistent pain. Stereotact Funct Neurosurg, 1995. 64 Suppl 1: p. 172-81. 6.Cavanaugh, D.J., et al., Distinct subsets of unmyelinated primary sensory fibers mediate behavioral responses to noxious thermal and mechanical stimuli. Proc Natl Acad Sci U S A, 2009. 106(22): p. 9075-80.



一键拨号 一键导航
扫码反馈

扫一扫,反馈当前页面

咨询反馈
扫码关注

qy千亿国际-千亿(中国)唯一官方网站

返回顶部