AAV股票代码
688238
腺相关病毒股票代码
688238
行业快讯

【Science】除了觉醒,丘脑如何控制联合学习

时间:2018-11-06 热度:

昨天的文章中,我们通过陆军军医大学胡志安研究组的工作理解了丘脑室旁核(PVT)如何将我们从睡梦中唤醒[1]。醒来之后,我们便要开始学习,开始工作,今天的主角仍然是这个脑区。

说到学习,其中一种形式便是联合学习,是指环境事件与生物自身反应之间形成联系的过程。其基本假设是,两个事件A和B在一起的经验使生物在它们的内部特征之间建立联合,这种联合会由于各种因素在强度上发生变化。举个例子,如果我们每月5日领取薪水,那么当我们看到日历上的5日时,心情也会更加舒畅一些。

对于联合学习的神经学机制,早期研究普遍聚焦于大脑皮层及海马[2]。近期,科研工作者们逐渐发现了丘脑在运动准备、工作记忆、规则等联合学习过程中发挥重要作用。但是对于丘脑中调控联合学习的具体脑区及其调控机制,我们尚未可知。

丘脑

2018年9月25日,《Science》杂志刊登了另一篇有关丘脑PVT的文章,斯坦福大学陈晓科研究组发现PVT会被新奇刺激、强化性刺激、预期奖励的消失等联合学习过程激活,而抑制PVT神经活性会影响小鼠食欲、厌恶刺激的联合学习过程[3],极大提高了人们对该领域的认知。

恭喜该研究的第一作者,中国科学院深圳先进技术研究院朱英杰教授,及斯坦福大学陈晓科教授课题组。

第一作者朱英杰教授

通讯作者陈晓科教授

结果

1.PVT编码奖赏、厌恶性联合学习

首先,作者使用钙成像方法,在小鼠PVT中注射AAV-GCaMP6m,并埋植光纤。他们禁水处理小鼠后,使其嗅特殊气味或给予水滴,发现起初两种刺激均可激活PVT脑区。但随着实验次数的增加,PVT对水滴的反应保持稳定,但对气味的反应逐渐消失(图1A)。

在小鼠熟悉此种气味后,作者将这种气味与奖赏性、中性、厌恶性刺激相关联,每次训练均起始于1秒条件性刺激(熟悉的气味),一段延迟后,给予小鼠非条件性刺激(不同喜恶性刺激)(图1B)。他们发现奖赏性刺激与厌恶性刺激均可激活PVT,而中性刺激不会,其中多数PVT神经元同时被奖赏性刺激与厌恶性刺激激活(图1C-E)。而且,随着刺激的奖赏性、厌恶性水平提高,小鼠PVT被激活的程度也更高(图1F-G)。

图1 PVT编码奖赏性联合学习

如果预期结果与实际产出不符,会导致预测偏差。预测偏差由很多脑区编码,为联合学习提供经验教训[4],作者就PVT是否参与预测偏差过程展开研究。他们将条件性刺激(CS)与奖赏性或厌恶性非条件刺激(US)相结合,发现小鼠PVT对CS的反应逐渐增强,而对US的反应维持稳定(图2A,B)。对于训练完成后的小鼠,PVT对高度符合预期结果的反应与非预期结果的反应相似(图2C-F),表明PVT并不参与预测偏差过程。

图2联合学习过程中PVT神经活性动力学

2.PVT调控奖赏、厌恶性联合学习

为研究PVT活性在联合学习中的必要性,作者在小鼠PVT中注射AAV-ArchT,并埋植光纤。他们在CS时期或US时期后光抑制PVT神经元,发现小鼠均会降低舔水频率,表明小鼠未形成联合学习(图3A-D)。而在训练好的,即已形成联合学习的小鼠中,CS时期光抑制PVT并不影响其舔水行为(图3E)。此外,在go/no-go范式中,在CS时期光抑制PVT会减少小鼠在go信号下的舔水行为,而增加其在no-go信号下的舔水行为(图3F-H)。这些表明联合学习的形成需要PVT神经活性。

图3 光抑制PVT脑区影响小鼠联合学习

3.PVT编码环境依赖性联合学习

为研究内稳态对小鼠联合学习带来的影响,作者给予禁水处理后的小鼠足量饮水,使其补水充足(图4A)。他们发现,补水后小鼠PVT被CS或US激活的水平显著降低(图4B,C)。

图4 内稳态对PVT编码联合学习的影响

接着,为进一步研究环境对小鼠联合学习带来的影响,他们增加了厌恶性刺激的强度,将第六天的吹气更换为尾部电击(图5A)。第六天厌恶性刺激的增强减弱了小鼠对奖赏性刺激的联合学习,加强了小鼠对厌恶性刺激的联合学习,表现在PVT的被激活的程度以及发放水平(图5B-G)。此外,小鼠联合学习的速率也大幅延迟(图5H)。

综上,内稳态与外环境均可通过影响PVT激活水平影响小鼠联合学习。

图5 外环境对PVT编码联合学习的影响

4.奖赏缺失对PVT编码联合学习的影响

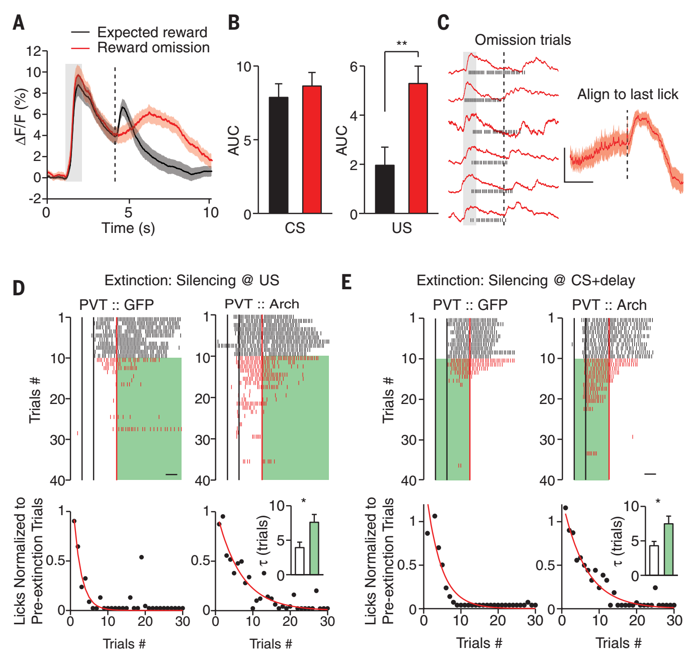
最后,类似于加强厌恶性刺激水平,作者建立奖赏缺失行为学范式。他们发现当期待的奖赏并未正常提供时,小鼠PVT在US时期缺乏被迅速激活的第一相,但一段时间内会被持续激活。而且,小鼠中断饮水后,PVT会被激活一小段时间,表明小鼠对奖赏的期待(图6A-C)。

作者假设,PVT对奖赏缺失的反应是一种联合学习过程,进而产生消退行为。为验证此假设,作者在PVT中注射AAV-Arch,并埋植光纤。他们发现奖赏缺失的确可以减少小鼠舔水行为,即消退行为;但在US或CS时期,光抑制PVT脑区会大幅延缓上述消退行为(图6D,E)。

图6 奖赏缺失对PVT编码联合学习的影响

总结


联合学习,是指环境事件与生物自身反应之间形成联系的过程,为生物体趋利避害提供基础。然而,对丘脑参与的联合学习神经机制,我们知之甚少。本篇文章结合光纤钙成像、光遗传、行为学等方法,发现PVT参与联合学习过程,是内、外环境影响联合学习的枢纽,极大提高了我们在学习、认知领域的认知,意义重大!


参考文献

1.Ren, S., et al., The paraventricular thalamus is a critical thalamic area for wakefulness. Science, 2018. 362(6413): p. 429-434.

2.Fecteau, J.H. and D.P. Munoz, Salience, relevance, and firing: a priority map for target selection. Trends Cogn Sci, 2006. 10(8): p. 382-90.

3.Zhu, Y., et al., Dynamic salience processing in paraventricular thalamus gates associative learning. Science, 2018. 362(6413): p. 423-429.

4.Cohen, J.Y., et al., Neuron-type-specific signals for reward and punishment in the ventral tegmental area. Nature, 2012. 482(7383): p. 85-8.

一键拨号 一键导航
扫码反馈

扫一扫,反馈当前页面

咨询反馈
扫码关注

qy千亿国际-千亿(中国)唯一官方网站

返回顶部