AAV股票代码
688238
腺相关病毒股票代码
688238
行业快讯

拒绝药物成瘾! 科学揭秘激活成瘾记忆的神经环路机制

时间:2019-03-01 热度:

药物成瘾是一种慢性、复发性脑疾病[1],指习惯于摄入某种药物而产生的一种依赖状态,当用药被阻断后,会引起一些特殊的症状即戒断反应。药物成瘾是一种异常的学习和记忆过程,患者对药物有强烈的渴望和依赖性,即使经过治疗后,仍有很多因素导致患者复吸。这其中一个重要的原因是当患者进入曾经出现与戒断症状相关的场景中时,戒断场景可重新激活成瘾记忆[2]。因此,了解戒断场景诱导成瘾记忆重提的神经环路机制对有效干预药物成瘾症状具有重要意义。


图片来源于网络

过去的研究发现,基底外侧杏仁核(BLA)在戒断场景诱导成瘾记忆重提过程中发挥重要作用。然而,其下游神经环路机制仍未知。复旦大学郑平教授课题组最新的研究发现重新激活成瘾记忆的神经环路机制,这一重要成果于近期发表在《Science Advances》杂志上[3]。

郑平教授

结果

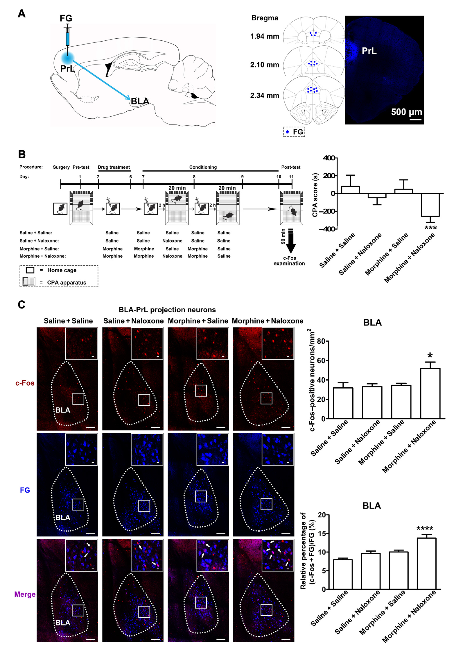
1、戒断场景可以激活杏仁核投射到前额叶皮层的神经环路

首先,作者在边缘前皮质(PrL)注射荧光金(FG)逆向标记BLA-PrL投射神经元(图1A),随后通过条件性位置厌恶(CPA)行为学范式[4]发现,吗啡与纳洛酮匹配组小鼠表现出对戒断场景有明显的厌恶动机(图1B),同时,BLA中c-Fos的表达水平及FG和c-Fos的共表达水平均显著增加(图1C)。这一结果提示了,戒断场景能更大程度地激活吗啡戒断小鼠投射到PrL的BLA神经元。

图1 戒断场景激活吗啡戒断小鼠BLA投射到PrL的神经元


2、抑制BLA-PrL环路可抑制戒断场景对成瘾记忆的激活

接下来,作者在小鼠的BLA中注射AAV8-CaMKⅡα-eNpHR-eYFP,在PrL埋植光纤(图2A),发现在CPA测试期光抑制BLA-PrL神经环路可以明显抑制戒断场景对成瘾记忆的激活(图2B)。

图2 光抑制BLA-PrL环路可明显抑制戒断场景对成瘾记忆的激活

同时,作者借助化学遗传学方法进一步验证,在吗啡戒断小鼠BLA注射AAV-hSyn-DIO-hM4Di(Gi)-mCherry病毒,在PrL注射AAV-hSyn-mCherry-IRES-WGA-Cre病毒(图3A),CPA测试发现,CNO药物抑制组小鼠对戒断场景未表现出明显的厌恶动机(图3B,C),这进一步表明激活BLA-PrL神经环路,在戒断场景对成瘾记忆重提过程中的重要作用。

图3 化学遗传抑制BLA-PrL环路可明显抑制戒断场景对成瘾记忆的激活

3、BLA两种神经元参与戒断反应

随后,作者探究了在戒断场景中吗啡戒断小鼠投射到PrL的BLA神经元可塑性的变化。同样地,他们在PrL注射FG逆向标记BLA-PrL投射神经元。在CPA行为学范式后,他们发现,吗啡与纳洛酮匹配组小鼠BLA中Arc蛋白[5]表达水平明显升高,然而FG标记的神经元中Arc表达水平与其他组小鼠相比并没有明显区别(图4),提示了戒断场景并未明显改变吗啡戒断小鼠投射到PrL的BLA神经元可塑性变化。

图4 戒断场景未引起BLA-PrL神经元中Arc蛋白表达升高

基于以上结果,作者猜测BLA中可能有两种神经元调控吗啡戒断小鼠对戒断场景的反应,为验证这一猜测,他们用上述同样地方法观察c-Fos、Arc以及FG共表达的情况。结果发现,将吗啡戒断小鼠重新置于戒断场景时,吗啡与纳洛酮匹配组小鼠BLA中c-Fos和FG的共表达水平以及c-Fos和Arc共表达水平均显著增加,然而FG标记神经元中c-Fos和Arc共表达水平无明显变化(图5)。即戒断场景诱导投射到PrL的BLA神经元中c-Fos表达升高,但Arc的表达无明显变化;而在BLA另一群神经元中c-Fos和Arc表达水平均增加。

图5 戒断场景诱导BLA另一群神经元中Arc表达

4、PrL反馈信号参与吗啡戒断小鼠记忆信息重提

上述结果表明,BLA-PrL神经环路激活后,仅仅是将信息输送到前额叶皮层,并没有记忆信号的提取,因此,作者推测BLA投射神经元投射到PrL后,会引起PrL通过其投射神经元再将信息反馈到BLA,以激活BLA另一群神经元中Arc蛋白表达水平的增加。为验证这一猜测,他们借助AAV病毒载体,配合光遗传学方法(图6A)发现,光抑制BLA-PrL神经环路明显抑制戒断场景对Arc的激活(图6B,C)。

图6 抑制BLA-PrL环路可抑制戒断场景对Arc的激活

最后,他们在小鼠的PrL注射AAV8-CaMKⅡα-eNpHR-eYFP,在BLA埋植光纤(图7A),结果发现,光抑制PrL-BLA神经环路明显抑制小鼠对戒断场景的厌恶动机,同时,也抑制了戒断场景对BLA中Arc的激活(图7B)。这些数据提示了, 抑制PrL-BLA神经环路可以抑制戒断场景对吗啡戒断小鼠记忆信号的提取。

图7 抑制PrL-BLA环路可抑制戒断场景对吗啡戒断小鼠记忆信号的提取

结论 药物成瘾是一个不容忽视的社会和精神心理问题,临床表现为强迫性用药行为和反复的复吸行为。药物成瘾者会有抑郁、社交障碍等症状,有的甚至会引发其他多种精神疾病。先前的文章证实BLA在成瘾记忆重提中发挥重要作用。然而,其下游神经环路机制仍未知。本篇文章结合神经示踪、光遗传、化学遗传等多种方法发现, BLA-PrL环路激活后,可引起PrL通过投射神经元再将信息反馈到BLA,以激活BLA另一群神经元中Arc蛋白表达水平的增加,引起成瘾记忆重提。这项研究揭示了前额叶皮层作为神经环路的枢纽在戒断场景重新激活成瘾记忆的重要作用,为有效干预成瘾症状提供强有力的支持。


参考文献:

[1] M. R. C. Daglish et al, Changes in regional cerebral blood flow elicited by craving memories in abstinent opiate-dependent subjects. Am. J. Psychiatry 158, 1680–1686 (2001).

[2] K. G. C. Hellemans et al, Disrupting reconsolidation of conditioned withdrawal memories in the basolateral amygdala reduces suppression of heroin seeking in rats. J. Neurosci. 26, 12694–12699 (2006).

[3] Song et al, Crucial role of feedback signals from prelimbic cortex to basolateral amygdala in the retrieval of morphine withdrawal memory.Sci. Adv.5:eaat3210(2019).

[4] M. Lucas et al, Reactivity and plasticity in the amygdala nuclei during opiate withdrawal conditioning: Differential expression of c-fos and arc immediate early genes. Neuroscience 154, 1021–1033 (2008).

[5]Y. Alaghband et al, Retrieval-induced NMDA receptor-dependent Arc expression in two models of cocaine-cue memory. Neurobiol. Learn. Mem. 116, 79–89 (2014).


一键拨号 一键导航
扫码反馈

扫一扫,反馈当前页面

咨询反馈
扫码关注

qy千亿国际-千亿(中国)唯一官方网站 

返回顶部