AAV股票代码
688238
腺相关病毒股票代码
688238
行业快讯

【Nature Medicine重磅】出生即重获新生!AAV基因治疗给遗传病患儿带来希望

时间:2018-07-20 热度:

每个新生儿的出生都是上天赐予的礼物,然而现实中,有些不幸的父母会遭遇意外的事情,比如遗传因素导致的婴儿致残、致死性疾病,这对家庭和整个社会都是沉重的打击和负担。

根据国家卫生健康委员会2012年的一份报告,中国在2000年至2011年间,虽然婴儿死亡率在下降,但是死亡的婴儿中,出生缺陷导致的死亡比例逐年上升,已逐渐成为婴儿死亡的主要原因。同时,对于此类疾病诊治的负担越来越重,根据报告估计,以唐氏综合征为例,每年新出生的唐氏综合征婴儿生命周期的总经济负担超过 100 亿元。

因此,对于遗传缺陷导致的婴儿疾病诊断、治疗亟待新时代诊疗手段的开发。

2000-2011年全国婴儿死亡率趋势及出生缺陷死因构成变化
(来自卫健委《中国出生缺陷防治报告(2012)》)

对于此类疾病,目前常用的医疗手段是早期诊断为主,即结合以华大基因为代表的无创产前基因筛查和其他临床诊断技术,从孕期监测胎儿的发育,一旦诊断为遗传性疾病胎儿,通过终止妊娠的手段避免遗传病患儿的出生。然而,受限于技术,很多基因突变导致的遗传疾病难以被检测到,而这些遗传疾病很多出生致死、致残,这迫使我们需要找到更好的方法治疗这些疾病。

心病需要心药医,基因缺陷疾病最好的治疗手段当然也是基因治疗!

基因治疗是在基因水平上修复缺陷的基因,其主要的工作方式是基于AAV病毒载体基因递送或基因修饰,该疗法相对于传统药物疗法有更好的特异性、高稳定性(有望一次注射病毒,终身治愈)和突破血脑屏障的能力(蛋白药物难以突破血脑屏障)。

2018年07月16日,Nature Medicine在线刊登了来自英国University College London的最新研究工作[1],Simon N. Waddington等人使用AAV病毒载体,针对戈谢病(Gaucher disease (nGD)),在胚胎期进行疾病模型鼠和猕猴的基因治疗,成功将疾病模型动物的生理功能和生存期显著提升,为此类疾病的基因治疗带来新的认识和探索。

通讯作者Simon N. Waddington教授

结果

1. 什么是戈谢病

戈谢病(Gaucher disease (nGD))是一类严重的、不可逆的常染色体隐性遗传代谢疾病,为溶酶体贮积病种最常见的一种。由于GBA基因(Glucosidase, beta, acid gene)突变,患者体内缺乏葡糖脑苷脂酶(Glucocerebrosidase, GCase),无法分解葡糖脑苷脂并引起其在单核-巨噬细胞贮积,影响细胞正常功能。

图1 隐性遗传的戈谢病

成年戈谢病患者的症状包括肝肿大、脾肿大和偶发的肺、骨疾病,对于此,过去的常规疗法是给患者补充酶,这能从一定程度上缓解该类疾病的症状。然而,对于婴儿期的nGD疾病,由于酶无法通过血脑屏障,患儿无药可医。nGD患者常伴有后脑神经退行性症状,如颈过度伸展、斜视和致命性呼吸暂停等。

2.戈谢病疾病模型

为了研究该类疾病,作者使用过去报道过的一种戈谢病疾病模型鼠(图2)[2],借助角化细胞特异性启动子K14,该类型nGD鼠只有皮肤的GBA酶表达正常,用来防止新生鼠皮肤脱水导致的死亡。该鼠的特点在于出生后15天内发生致死性的神经退行性疾病。

 图2 文中使用的nGD模型鼠

通过对初生nGD小鼠脑进行的免疫组化实验,作者检测了活化小胶质细胞和星形胶质细胞标志物CD68和GFAP表达量,发现出生后1天的nGD鼠神经炎症反应和胶质细胞化程度已显著增强(图3)。同时,在nGD小鼠出生后不同天数,神经元逐渐大量丢失(图4)。

图3 出生1天nGD小鼠多脑区炎症和胶质细胞化程度增强


图4 nGD神经元大量丢失

借助液相色谱和串联质谱,作者发现nGD鼠出现了葡糖神经酰胺(GCase的底物)异构体—Glucopsychosine和Lyso-lactosylceramide的贮积量显著提高(图5),提示nGD的发生。

图5 nGD的显著特征:GCase底物的大量贮积

3.胚胎期AAV基因治疗逆转nGD鼠出生致死

由于出生时nGD鼠脑中已发生上述病理变化,作者尝试孕鼠中对胎鼠颅内注射AAV病毒载体对胎鼠GBA基因进行干预,期望逆转nGD。

作者首先测试了胚胎期AAV注射的效果,发现孕龄16天的胎鼠侧脑室注射总量5*1010总滴度的scAAV9-GUSB-GFP后,30天时,从嗅球到脑干均有很强的荧光表达(图6)。

图6 野生胎鼠侧脑室AAV病毒注射表达情况

当他们使用同样的策略,将携带GBA基因的治疗性AAV病毒载体注射到nGD模型胎鼠脑之后,他们惊喜地发现接受治疗的鼠在出生后35天时,炎症和胶质细胞化程度与野生对照鼠无异(图7a-b),神经元丢失现象显著降低(图7d),存活周期极显著增长(超过120天)(图7f),GCase的活性与对照组无异,行为学也得到显著改善(图7)。总之,nGD的症状得到全方位缓解。

图7 AAV-GBA基因治疗显著缓解nGD模型鼠的症状

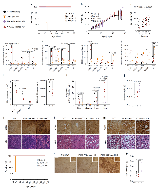
4.出生后基因治疗对nGD症状的有限改善效果

为检验上述基因治疗策略对发育的影响,作者在新生nGD模型鼠检验基因治疗疗效。结果发现,在新生P0-P1的小鼠中,无论使用脑室给药(Intracerebroventricular,IC)还是静脉给药(intravenous,IV),治疗过的nGD鼠存活率、体重行为表现都与野生鼠无异(图8a-c),但是GBA1、GFAP、CD68、LAMP-1几种标志物的检测显示出生后IC和IV注射基因治疗载体对于这些指标的缓解收效甚少(图8d-g),且IV注射AAV组神经元数目、皮层厚度等指标亦没有得到明显改善(图8h),但无论如何,动物的长期存活率得到显著恢复。

 
图8 出生后基因治疗对nGD鼠症状的部分恢复

5.基因治疗更近一步:猕猴的AAV基因递送

既然出生前胚胎期基因治疗是最有效的方式,作者最后测试胚胎期非人灵长类动物脑室注射AAV病毒的基因递送方法及效果。通过超声引导的病毒注射,他们成功将6.6*1012总量的scAAV-GUSB-GFP注射到侧脑室内。该操作不影响猕猴的正常出生、发育,且猕猴的脑中成功表达了GFP荧光蛋白(图9)。

图9 猕猴胚胎期侧脑室注射


总结

通过胚胎期侧脑室注射进行的基因治疗能够显著逆转遗传性基因缺陷疾病的症状,这种策略为未来的基因治疗带来新的思路。

我们很高兴看到基于AAV病毒载体的基因治疗技术再次在治疗遗传疾病中起到关键作用,自欧盟上市的Glybera(治疗脂蛋白脂酶缺乏)药物以来,基于AAV的基因治疗技术蓬勃发展,目前已在视网膜黄斑病变、血友病、罕见遗传性疾病三大领域的治疗中取得重要成果,也是下一代医疗体系的重要关键工具。

qy千亿国际-千亿(中国)唯一官方网站 以基础研究服务、基因治疗药物研发和临床级重组病毒产业化制备三驾马车为动力,借助公司AAV病毒载体在国内的质量、周期等全方位优势,致力于促进基因治疗产业的发展,与GE医疗合作建成的一次性工艺GMP级病毒生产车间,将全力为基因治疗、肿瘤免疫细胞治疗提供临床级病毒载体,真正让基因治疗造福人类。



qy千亿国际-千亿(中国)唯一官方网站 GMP生产车间流程图


参考文献

1.Massaro, G., et al., Fetal gene therapy for neurodegenerative disease of infants. Nat Med, 2018.
2.Enquist, I.B., et al., Murine models of acute neuronopathic Gaucher disease. Proc Natl Acad Sci U S A, 2007. 104(44): p. 17483-8.



一键拨号 一键导航
扫码反馈

扫一扫,反馈当前页面

咨询反馈
扫码关注

qy千亿国际-千亿(中国)唯一官方网站

返回顶部