AAV股票代码
688238
腺相关病毒股票代码
688238
公司活动

Nat Commun. | 上交大杨国源团队揭示不同“中风”类型的反应性胶质细胞介导的突触吞噬作用

时间:2021-12-13 热度:
卒中(Stroke)又称“中风”,是影响人类健康的三大疾病之一,卒中包括缺血性卒中(脑梗死)和出血性卒中(脑出血),其中缺血性卒中占所有卒中的75%-90%,出血性卒中只占10-25%。根据中国脑卒中流行病研究组发布的流行病调查结果显示脑卒中是我国成年人致死和致残的首要原因之一,同时有年轻化趋势。卒中后认知障碍常见于存活的脑卒中患者,成为突发性痴呆的重要风险因素。因此,阐明神经功能障碍的分子病理机制,改善卒中病人预后,已成为亟需解决的医学-社会难题之一。

来自上海交通大学生物医学工程学院杨国源教授课题组利用啮齿类动物脑血管疾病模型,探索小胶质细胞/巨噬细胞(microglia/macrophage)和星形胶质细胞(astrocyte)在缺血性卒中和出血性卒中修复阶段不同的神经突触吞噬情况。相关研究成果于2021年11月26日刊发在Nature Communications上,题为Stroke subtype-dependent synapse elimination by reactive gliosis in mice
 


 

结果

图片

 
 

1.不同卒中模型小鼠的反应性胶质细胞的突触吞噬作用

 

首先作者构建了啮齿类动物脑血管疾病模型--缺血性卒中(Ischemic stroke)MCAO模型和出血性卒中(Hemorrhagic stroke)ICH模型(图1),并在卒中后D1、D3、D7和D14用Mac-2吞噬生物标志物与Iba-1(小胶质细胞/巨噬细胞标志物)和GFAP(星形胶质细胞标志物)做共标。发现,在缺血性卒中MCAO模型中,小胶质细胞/巨噬细胞和星形胶质细胞均发现了Mac-2,D14有25%的小胶质细胞/巨噬细胞和50%的星形胶质细胞表达Mac-2(图2 Ischemic Stroke)。同样,在出血性卒中ICH模型小鼠大脑中,也发现了Mac-2与Iba-1和GFAP共标现象(图2g),D14表达Mac-2的小胶质细胞/巨噬细胞占25%,星形胶质细胞仅占5%(图2 Hemorrhagic stroke)。 

 

随后,作者研究了小胶质细胞/巨噬细胞和星形胶质细胞在缺血性卒中和出血性卒中模型小鼠大脑的突触吞噬情况。借助免疫荧光染色以及透射电镜(TEM)技术发现,两种胶质细胞在缺血性脑卒中小鼠中吞噬神经突触(图2b-d,f);在出血性脑卒中只有小胶质细胞/巨噬细胞介导突触吞噬(图2h-j,l)

 

 

图1 啮齿类动物脑血管疾病模型构建

 

 

图2 不同卒中模型小鼠的反应性胶质细胞的突触吞噬作用

 

接下来,研究人员借助AAV病毒载体分别将表达抑制性突触后荧光吞噬报告元件(AAV-hsyn-Gephyrin-mCherry-eGFP)和兴奋性突触后荧光吞噬报告元件(AAV-hsyn-PSD95-mCherry-eGFP)注射到小鼠纹状体。GFP(pKa 6.0)和RFP(pKa 4.5)对溶酶体环境的敏感性不同。溶酶体水解酶首先降解GFP,使GFP荧光在溶酶体中减弱,而RFP在溶酶体中是稳定存在的。基于这一原理,研究人员发现,脑缺血小鼠中抑制性突触后(InhiPost)和兴奋性突触后(ExPost)均被小胶质细胞/巨噬细胞和星形胶质细胞吞噬(图3 Ischemic Stroke);脑出血小鼠中大多数InhiPost和ExPost被小胶质细胞/巨噬细胞吞噬,星形胶质细胞无明显作用(图3 Hemorrhagic stroke)

 

 

图3 小胶质细胞/巨噬细胞和星形胶质细胞吞噬卒中小鼠的兴奋性和抑制性突触

 

上述结果提示了,小胶质细胞/巨噬细胞和星形胶质细胞在缺血性卒中小鼠中过度激活从而吞噬神经突触;而在出血性卒中小鼠中只有小胶质细胞/巨噬细胞过度激活介导突触吞噬,星形胶质细胞无明显作用。

 

 

2.反应性胶质细胞是通过MEGF10/MERTK通路对胶质增生区域的突触进行吞噬

 
 

MEGF10和MERTK是高度定位于星形胶质细胞中的吞噬受体,具有高度保守性,MEGF10和MERTK可识别兴奋性突触和抑制性突触所呈现的吞噬信号启动吞噬过程。

 

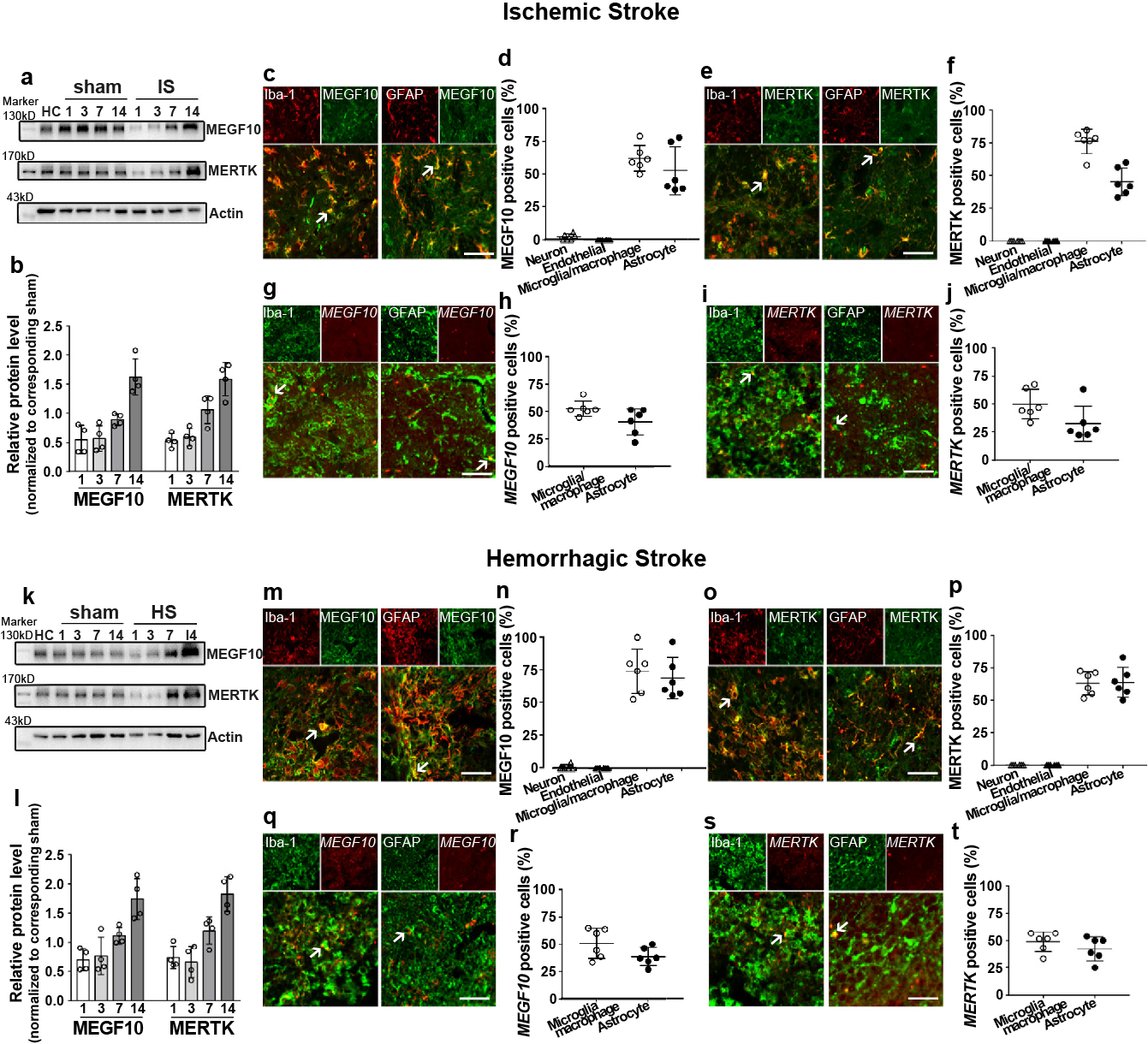
基于此,研究人员探讨了卒中后不同时间段MEGF10和MERTK表达及定位情况(图4a,k),借助Western blot等技术手段发现,卒中后14天,在反应性小胶质细胞和星形胶质细胞中均发现MEGF10和MERTK表达显著增加(图4)

 

 

图4 小鼠缺血性和出血性卒中后MEGF10和MERTK表达水平的上调

 

进一步,作者借助条件性基因敲除小鼠和TEM观察发现,缺血性卒中14天后,特异性在小胶质细胞/巨噬细胞或星形胶质细胞中敲除MEGF10基因MEGF10KO或MERTK基因(MERTKKO导致反应性胶质细胞介导的神经突触吞噬减少;同样地,在出血性卒中后14天,MEGF10KO或MERTKKO小鼠小胶质细胞/巨噬细胞介导突触吞噬能力下降(图5)

 

图5 MEGF10KO或MERTKKO小鼠卒中后胶质细胞介导突触吞噬能力下降

 
 

3.反应性胶质细胞特异性敲除MEGF10或MERTK基因可改善神经功能障碍

 
研究人员借助高尔基染色进一步发现,特异性在小胶质细胞/巨噬细胞和星形胶质细胞敲除MEGF10基因(MEGF10KO或MERTK基因(MERTKKO,有助于改善缺血性卒中后的树突棘结构;而在出血性卒中后只有特异性在小胶质细胞/巨噬细胞敲除MEGF10基因(C-MEGF10KO或MERTK基因(C-MERTKKO可增加神经突触密度,而星形胶质细胞无明显作用(图6)
 

 

图6 反应性胶质细胞特异性敲除MEGF10或MERTK基因改善小鼠卒中后树突棘密度

 

接下来,研究人员探讨了小胶质细胞/巨噬细胞和星形胶质细胞介导的神经突触吞噬对小鼠卒中预后的影响。MEGF10KO或MERTKKO 小鼠MCAO造模后14天,发现脑萎缩面积降低(图7a-d);此外,ICH造模后14天,C-MEGF10KO或C-MERTKKO 小鼠由出血性卒中导致的心室扩大现象得到改善(图7e-h)

 

同时,神经功能缺损评分( mNSS)、转棒实验(rotarod test)、穿梭箱被动回避(step-through passive avoidance test)行为学范式结果发现,特异性在小胶质细胞/巨噬细胞和星形胶质细胞敲除MEGF10基因或MERTK基因,有助于改善由缺血性卒中造成的神经功能行为障碍;而在出血性卒中后只有特异性在小胶质细胞/巨噬细胞敲除MEGF10基因或MERTK基因可改善行为障碍(图8)

 

 

图7 特异性敲除MEGF10或MERTK基因改善由MCAO导致的脑萎缩及ICH导致的心室扩大现象

 

 

图8 特异性敲除MEGF10或MERTK基因改善由卒中导致的行为障碍

 

 

4.反应性星形胶质细胞在不同卒中模型中的吞噬相关基因表达

 
基于上述结果,研究人员最后借助单细胞测序分析发现,与缺血性卒中相比,出血性卒中后介导神经突触吞噬的星形胶质细胞亚群数量明显降低(图9)
 

 

图9 缺血性脑卒中与出血性脑卒中星形胶质细胞吞噬相关基因表达差异

 





 

结论

脑损伤后的神经突触再生和神经网络重塑是神经损伤修复的关键,在卒中后1-2周,神经突触再生到达峰值,此时活化增殖的胶质细胞可形成反应性胶质增生区域;胶质增生对于神经突触再生是有益还是有害的,一直都是充满争议的科学问题。杨国源教授团队借助疾病动物模型、条敲鼠、免疫荧光染色、TEM、病毒载体、单细胞测序等技术手段研究证明了小胶质细胞和星形胶质细胞可通过MEGF10和MERTK这两个关键分子吞噬神经突触,导致神经突触丢失和神经环路破坏,最终造成神经功能障碍。而抑制胶质细胞吞噬能显著增加损伤周边区的神经突触密度,减轻小鼠脑损伤,改善小鼠的运动和认知功能。鉴于小胶质细胞和星形胶质细胞在不同卒中类型中介导突触吞噬的差异性,针对不同脑卒中病理阶段,开发精准有效治疗策略,将大大促进脑血管病的预后。
 

 
上海交通大学生物医学工程学院博士生施晓婧、硕士生罗龙龙(现在瑞典KTH攻读博士)、上海交通大学医学院附属瑞金医院康复医学科主治医生王继先博士为论文的共同第一作者,韩国科学技术院助理教授Won-Suk Chung、上海交通大学生物医学工程学院助理教授汤耀辉和讲席教授杨国源为论文的共同通讯作者。该研究工作得到了国家科技部、自然科学基金委、上海市科学技术委员会、上海市教育委员会等项目的支持。

 

qy千亿国际-千亿(中国)唯一官方网站 有幸提供实验中使用的AAV载体,用实际行动助力中国脑科学的发展。
一键拨号 一键导航
扫码反馈

扫一扫,反馈当前页面

咨询反馈
扫码关注

qy千亿国际-千亿(中国)唯一官方网站

返回顶部