AAV股票代码
688238
腺相关病毒股票代码
688238
公司活动

【Circulation】见“心”使舵的IGF1R之真的还想再活五百年

时间:2022-06-24 热度:


前言

 
2022年6月奥地利格拉茨医科大学Simon Sedej研究团队在Circulation循环杂志上发表题目为“Fine-Tuning Cardiac Insulin/Insulin-Like Growth Factor 1 Receptor Signaling to Promote Health and Longevity”的心血管文章。该研究发现心脏IGF1R信号与心脏功能密切相关并表现出与年龄相关的非线性关系,该发现或为促进心脏健康与延长寿命提供可施行的新治疗策略。
 

背景介绍

 
胰岛素/胰岛素样生长因子1(IGF1)通路是细胞代谢和衰老的关键调节因子。既往的研究显示IGF1受体(IGF1R)或其下游效应物功能缺失能够延长寿命,但在哺乳动物中只有雌性表现出了这种能力,并且这种能力对于除癌症外的正常个体的影响存在很大争议。那么IGF1R信号通路是否是在特定生理条件下以被动的方式调节衰老速度呢?
有研究表明特异性IGF1R信号在调节心脏稳态中起到关键性作用。抑制心肌细胞IGF1R信号已被证明会产生不利影响,而其激活与增强心脏收缩力和生理肥厚有关。然而最新的研究显示,抑制IGF1R信号通路可以减轻年老小鼠的不良心脏重构,而老年雌性小鼠使用IGF1R单克隆抗体治疗却可以改善心脏功能。为了解释这一反差现象,研究者假设IGF1R调节心脏的结果究竟是利是弊取决于心脏的年龄,并对IGF1是否存在这种双相和年龄依赖性的心脏作用进行验证。

图. 松鹤延年(Longevity Crane)

亮点要素

01

终末期自然衰竭的人类心脏显示出IGF1R极高的表达水平和信号活性

02

小鼠心肌细胞IGF1R过表达导致早期优越的心脏功能及生理性肥厚,但会加速心脏衰老及心力衰竭最终减少晚年寿命

03

增加心肌细胞IGF1R信号通过降低自噬和线粒体氧化能力加重老年心功能障碍

04

MBNL1能够稳定成纤维细胞激活(纤维化)状态下的转录本

 

研究内容

 

01

 
 
 
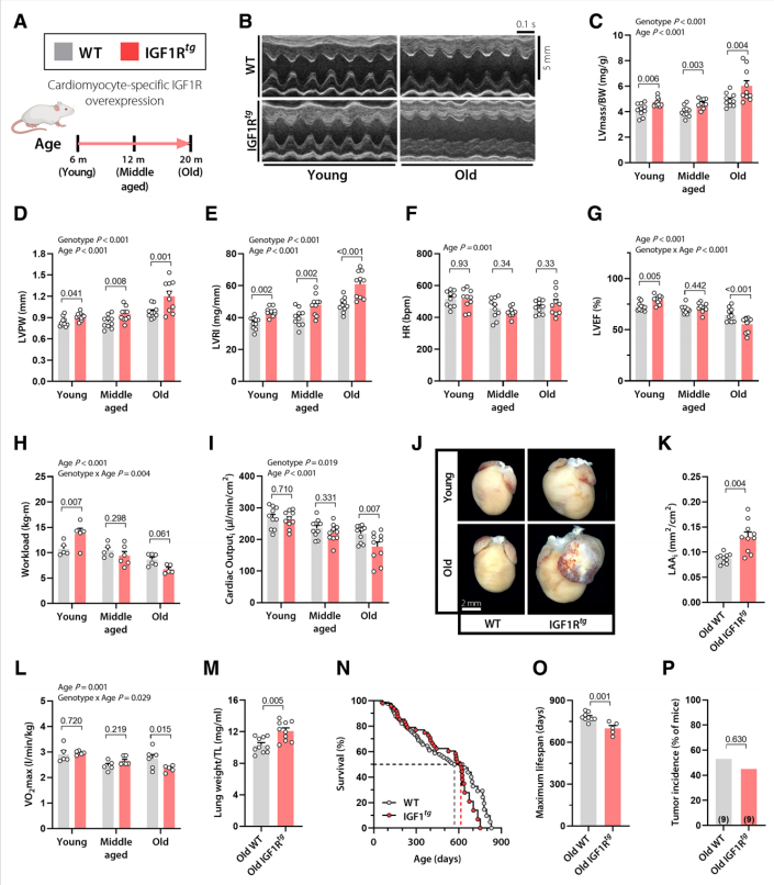
为了确定激活的IGF1R信号对心脏的长期影响,研究者在雄性小鼠心肌细胞中特异性过表达人IGF1R(Tg),研究雄性是因为有争议的IGF1R信号作用主要与雄性有关。研究者对Tg和WT小鼠的心脏结构和功能都进行了终身观察,在3个生命阶段(即成年早期、中年、老年)均进行了全面的心脏检查,采用了超声心动图、运动耐受性测试和心肺功能测试等方法。Tg小鼠在3个生命阶段均表现出明显的心肌肥厚,并且心肌细胞水平上Tg心脏也表现出肥大的迹象。但不论年龄大小,Tg和WT小鼠的心率功能却相似。虽然Tg小鼠在幼龄时表现出较好的心脏收缩能力和运动能力,但IGF1R过表达的有益作用会在中年时消失,并且老年的Tg小鼠还会出现明显的心肌病症状,表现为左室纤维化增加,射血减少,左房重构严重等。老年Tg小鼠明显的收缩期和舒张期功能障碍表明生理性肥厚向病理性肥厚转变与衰老有关,类似于人类非扩张性心肌病。以上结果表明,尽管心脏IGF1R过表达促进了成年早期心脏健康,但它加剧了与年龄相关的心脏衰退,心力衰竭的风险会随年龄的增长而增加。为了确定IGF1Rtg小鼠与年龄相关的心脏衰退是否会降低寿命,研究者对小鼠寿命进行观察发现排除肿瘤等其他疾病影响,Tg小鼠最大寿命明显减少,其寿命的缩短是由心脏功能不全引起的。

图1. 心脏IGF1R过表达改善成年早期心脏功能却导致晚期心力衰竭及寿命缩短
 

02

 
 
 
接下来研究者通过测量体循环和心脏中IGF1的浓度来评估IGF1R通路下游效应物,并探索IGF1R信号转导的年龄依赖性变化。Tg小鼠心肌IGF1水平明显低于WT小鼠,心肌细胞IGF1R高表达显著增加通路信号活性,表现为年轻和年老的Tg小鼠中AKT两个位点磷酸化增加。由于IGF1R通过mTORC1刺激蛋白质合成并抑制分解代谢途径如自噬等,通过检测mTORC1亚基和底物的磷酸化程度及自噬相关指标,发现老年Tg小鼠中mTORC1亚基和底物的磷酸化水平显著增加导致与年龄相关的自噬下降,这其中包括自噬底物的积累及自噬通量的下降。以上结果表明,Tg小鼠心脏自噬通量的降低导致不良心脏表型的发展。由于自噬与线粒体等细胞器功能异常密切相关,研究者推测年龄较大的Tg心脏可能由于线粒体功能受损而衰竭。接下来评估了老化Tg和WT心脏的线粒体呼吸功能和ATP产量。二者呼吸能力很强但Tg线粒体ATP产量明显低于野生型小鼠),这会导致线粒体氧化能力受损,氧化应激可能增加。老年Tg心脏的靶向代谢组分析揭示了三羧酸循环中间体等水平均降低,NADPH/NADP检测到其抗氧化潜力降低,同时还存在乳酸积累。表明Tg心脏线粒体紊乱降低了氧化磷酸化和应激抗性最终导致了早期心力衰竭的发病。

图2. 自噬和线粒体氧化能力受损是IGF1Rtg小鼠心脏IGF1R信号传导的不利影响
 

03

 
 
 

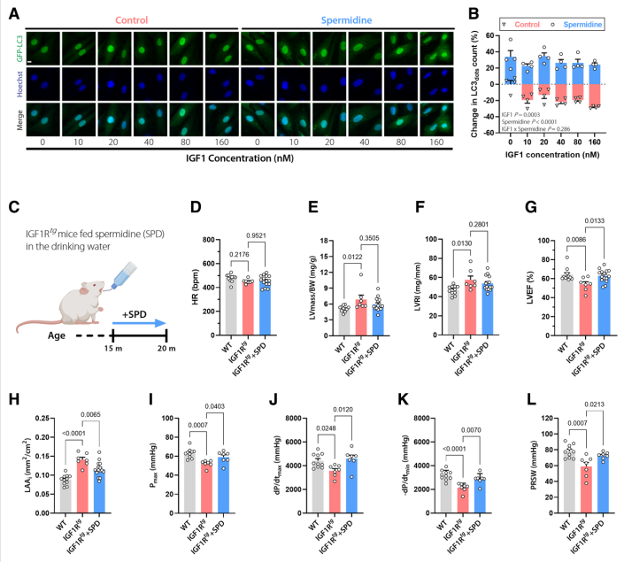
了充分证明老年Tg小鼠自噬失调和心功能受损之间的因果关系,研究者给小鼠补充亚精胺,之前已经证明亚精胺可以增强老年小鼠的心脏自噬。实验证实亚精胺能有效阻止IGF1诱导的心肌细胞系自噬抑制。经过5个月的亚精胺喂养后对Tg小鼠心脏进行评估,发现亚精胺喂养的Tg小鼠的心率、LV质量和重构指数与未处理Tg小鼠基本相同。虽然亚精胺不能逆转已建立的心肌肥厚,但它也能改善左室射血、重构及最大最小压等。补充亚精胺至少在一定程度上改善了衰老Tg小鼠的三羧酸循环和糖酵解中间体的水平。以上这些结果提示,心脏自噬减少可能参与了老年Tg小鼠心功能障碍加重的过程。


图3. 自噬诱导剂亚精胺可改善老年IGF1Rtg小鼠心脏表型
 

04

 
 
 
为了进一步了解心脏IGF1R信号在早期和晚期生命阶段的作用,研究者对IGF1R信号降低的小鼠再次进行长期研究。由于IGF1R缺失可能会导致胚胎缺陷和存活率降低,使用了一种dnPI3K小鼠模型。与WT相比,心肌细胞特异性dnPI3K小鼠心肌IGF1信号和浓度较低,体现在AKT两个位点的磷酸化降低。因此,dnPI3K小鼠在成年早期和老年左心室重量、后壁厚度和重构指数均低于WT小鼠。然而心脏功能评估显示,在基线和β-肾上腺素的刺激下,年轻dnPI3K小鼠的EF仍然WT小鼠低,这表明年轻dnPI3K小鼠可能抑制了心脏生长而不是减弱了重构。相比之下,老龄dnPI3K小鼠的射血显著高于WT,因此EF年龄依赖性的下降程度更低。年轻dnPI3K小鼠也表现出比WT对照组更低的运动能力。事实上,β-肾上腺素刺激显示老年dnPI3K小鼠的心脏储备能力显著高于老年WT小鼠。因此,尽管早期心脏生长延迟,部分抑制IGF1R信号在衰老过程中有心脏保护的作用。因此,老龄dnPI3K小鼠比WT小鼠更长寿。虽然dnPI3K小鼠的寿命比Tg小鼠延长,但它们在年轻时却有更高的死亡风险。这些数据共同证实了心脏IGF1R信号在早期生命中的重要作用及其在衰老中的有害作用。

图4. dnPI3K小鼠心肌细胞IGF1R降低延缓心脏生长但可防止与年龄相关的心功能下降
 

05

 
 
 
最后研究者通过评估IGF1R及其下游效应物在年龄相当于老年小鼠的老年人类心脏中的表达和信号转导活性来验证该研究结果。使用了珍贵的来自人类衰竭心脏的左心室进行活检,并将其与左心室肥厚或正常情况下,超声心动图显示心脏功能保留的对照供者的活检进行比较。与对照组心脏相比,肥厚心肌中IGF1R的表达没有增加,并且肥厚心肌中AKT、ULK-1和S6K的磷酸化或表达水平也没有差异。但与正常对照或非衰竭的人心肌肥厚相比,衰竭组IGF1R的表达增加2倍。与从Tg小鼠中获得的结果一致,衰竭的心脏显示AKT和ULK-1磷酸化增加,这反映了mTORC1活性的增加。总之这些结果表明,心力衰竭与人类中增加的IGF1R信号有关。

图5. 在衰竭的人类心脏中增加的IGF1R信号

 

心血管及代谢疾病动物模型整体实验8折优惠!复工复产强心针!

一键拨号 一键导航
扫码反馈

扫一扫,反馈当前页面

咨询反馈
扫码关注

qy千亿国际-千亿(中国)唯一官方网站

返回顶部