又见Cre!Cre/Loxp系统应用全攻略 | 知识点分享
Cre(Cyclization Recombination Enzyme)是一种重组酶,来源于P1噬菌体,其基因编码区序列全长1029bp,为38kDa大小的、由343个氨基酸组成的多肽单体蛋白。Cre重组酶的C-末端结构域包含催化活性位点,能够催化DNA分子中特定位点之间的重组,同时,Cre还能识别特异的DNA序列,即loxP位点,使两个loxP位点间发生基因重组。
LoxP是Locus of X-overP1的缩写,是位于P1噬菌体中长度为34bp的一段序列,由两个13bp的反向回文序列和8bp的中间间隔序列共同组成,反向回文序列是Cre重组酶的识别和结合区域,间隔序列决定LoxP序列的方向。
Cre/loxP诱导基因重组的方式
一般而言,当细胞基因组内存在两个LoxP位点时,Cre重组酶会诱导两个LoxP位点间的序列发生重组。重组的结果取决于两个loxP位点的方向,主要有以下几种可能:
① 如果两个LoxP位点位于一条DNA链上且方向相同,Cre重组酶能有效地删除两个LoxP位点间的序列(Deletion)(图1A);
② 如果两个LoxP位点位于一条DNA链上但方向相反,Cre重组酶能诱导两个LoxP位点间的序列翻转(Inversion)(图1B);
③如果两个LoxP位点分别位于两条不同的DNA链或染色体上,Cre重组酶能诱导两条DNA链发生交换或染色体易位,即基因转座(Translocation)(图1C)
④如果四个loxP位点分别位于两条不同的DNA链或染色体上,Cre重组酶能诱导loxP间的序列互换(cassette exchange)(图1D)。

图1 Cre-loxP诱导基因重组的方式
Cre-LoxP系统可以实现对基因的操控,根据Cre重组系统诱导基因重组的方式,我们可以通过如下三种策略实现Cre依赖的基因表达:
1、LSL序列(条件性基因选择)
将LoxP2和转录终止信号盒(Transcription STOP cassette)插入启动子和目的基因之间,转录终止信号盒两端各有一个同向的LoxP位点,组成LoxP-STOP-LoxP-gene模式,即LSL序列。
此情况下,在无Cre酶存在的细胞中,转录终止信号盒下游靶基因完全不表达,但如果细胞中含有Cre酶,基因重组中的Deletion过程发生,移除转录终止信号盒,进而表达目的基因。这是一种简单有效的办法,我们可以通过LSL的设置,有选择性地在某些细胞中表达基因。

图2 Cre依赖的基因表达-LSL策略
2、DIO/DO序列
通过引入两对不相容的反向Lox位点LoxP和Lox2272,经过两组Lox位点的两轮重组可达到一种稳定状态。也就是可以通过Cre重组酶的存在与否来控制基因的表达。
这种策略被称为DIO(Cre-on)或DO(Cre-off)。在这种策略下,任一对Lox位点间的序列会在Cre的作用下发生可逆的快速翻转,之后Cre重组酶马上不可逆地切割翻转后的同向Lox位点,只留下翻转后的基因和单独的LoxP、Lox2272位点,防止基因的再次翻转。这种巧妙的设计让科研人员可以在病毒载体中构建DIO和反向基因,感染Cre阳性细胞后,可以让Cre阳性的细胞表达基因,是为DIO结构;如果预先包装的基因是正向,那么Cre阳性的细胞则不表达基因,其余细胞表达基因,是为DO结构。因此,人为操控基因表达变成了现实。

图3借助LoxP和Lox2272的FLEX策略实现Cre依赖的基因表达
(Scott M. Sternson, et al., J. Neurosci., 2008)
3、MADM系统
双标记嵌合体分析MADM(mosaic analysis with the double markers)系统,是基于Cre诱导发生Translocation过程实现的。通过同源重组将两个相互嵌合的标记基因(荧光蛋白)分别定位到同源染色体上的相同位点,位于同一条DNA链上的荧光蛋白N端(C端)和另一种荧光蛋白N端(C端)之间插入一个Loxp位点。在没有Cre的情况下,不表达功能性的GFP或RFP;但在特定时期、特定细胞中表达Cre时,Cre能诱导带有两种不同荧光蛋白N端的DNA链与另一条带有相同荧光蛋白C端的DNA链在细胞有丝分裂G2期发生重组,使得两个子代细胞分别表达有任一种有功能性的荧光蛋白(称为:X-segregation),或者其中一个子代细胞表达两种荧光蛋白而另一种子代细胞不带任何功能性荧光蛋白(称为:Z-segregation)。另外,重组也可能发生在细胞周期的G1期或者G0期,在这种情况下,细胞同时表达两种荧光蛋白。

图4 MADM系统
(Zong Hui, et al., Cell., 2005)
Cre/loxp系统的应用
通过病毒引入Cre或loxP元件,结合一种转基因小鼠可达到对某类细胞进行特异性标记或基因操作的目的。
LSL策略应用
mT/mG(ROSA-pCA-loxp-mT-pA-loxp-mG-pA)鼠是一种双荧光报告鼠,这种鼠在正常情况下表达定位在膜上的红色荧光蛋白(TdTomato),而当细胞表达Cre后,则表达定位在膜上的绿色荧光蛋白(GFP)。
Alb为成年动物肝细胞特异性启动子,将rAAV2/8-Alb-Cre病毒尾静脉注射mT/mG小鼠,可发现特异性感染小鼠肝脏组织(绿色),而心脏组织未被感染(表现为红色)。

图5肝脏组织(左)、心脏组织(右)
|
病毒产品 |
rAAV2/8-Alb-Cre |
|
实验动物 |
mT/mG鼠 |
|
注射方式 |
尾静脉注射 |
|
感染部位 |
肝脏组织 |
|
病毒用量 |
2E+11VG/只 |
管吉松教授团队将AAV-hSyn-Cre注射于Ash1lfl/fl小鼠右侧AUD区条件性敲除Ash1l基因,发现Ash1l以细胞自主效应的方式介导皮层神经元的活动依赖的突触修剪过程。()

图6 AAV-Cre注射Flox小鼠实现条件性敲除
(Yan Yuze, et al., Neuron., 2022)
|
病毒产品 |
pAAV-EF1a-DIO-EYFP-WPRE |
|
实验动物 |
Ash1lfl/fl小鼠 |
|
注射方式 |
脑定位注射 |
|
感染部位 |
小鼠右侧脑AUD区 |
|
注射体积 |
300nL |
Thy1是锥体神经元的特异性启动子,在前脑、海马、杏仁核、丘脑及视网膜等区域均有丰富的表达, Thy1-cre鼠配合rAAV载体可在以上脑区实现细胞特异性标记、光遗传学和化学遗传学操纵、在体钙成像记录,或者组织特异性的基因编辑。

图7 AAV-DIO注射Thy1-Cre鼠实现特异性标记
|
病毒产品 |
rAAV2/9-Ef1a-DIO-mCherry-WPRE |
|
实验动物 |
Thy1-Cre小鼠 |
|
注射方式 |
脑定位注射 |
|
感染部位 |
小鼠双侧海马 |
|
注射体积 |
200nL |
运用神经示踪技术对大脑特定神经环路的结构和功能进行解析时,亦可以借助Cre重组酶系统和AAV血清型(比如rAAV2/9、rAAV2/retro、rAAV2/1)结合适用,达到特异性对神经环路标记和功能研究的目的。

图8 Cre-DIO系统结合病毒示踪技术实现对特异环路标记及调控
(Ma Hui, et al., Proc Natl Acad Sci U S A., 2021)
|
病毒产品 |
rAAV2/Retro-CaMKIIα-mCherry-Cre |
|
实验动物 |
小鼠 |
|
注射方式 |
脑定位注射 |
|
感染部位 |
小鼠vCA1和pBLA |
|
注射体积 |
200-300nL |
借助心肌细胞特异性启动子Tnnt2驱动cre酶的表达,配合MADM-ML-11TG/GT鼠追踪心肌细胞细胞分裂的状态。()。

图9 MADM系统应用
(Du Jianyong, et al., Cell Stem Cell., 2022)
|
病毒产品 |
pAdeno-Tnnt2-Cre |
|
实验动物 |
P3 MADM-ML-11TG/GT鼠 |
|
感染部位 |
原代心肌细胞感染 |
Cre病毒列表(部分)

改造的Cre/loxP系统
经过现代基因工程方法对Cre和loxP元件的改造,Cre/loxP系统实现了更加丰富的条件性重组策略。
1、对Cre元件的改造:对Cre元件的改造提高了Cre重组酶的活性,并且实现了药物可诱导性。例如,通过在Cre元件上引入真核细胞核定位序列NLS,Cre能在低表达丰度下实现重组,这对于一些低丰度的启动子很重要。另外,在Cre元件的C端接上一段改造过的配体结合结构域LBD,新的融合蛋白Cre-LBD将定位在胞浆内,当人工合成的激素分子结合到Cre-LBD受体后,蛋白构象改变并进入核内,介导基因重组,目前使用最多的是tamoxifen诱导的CreERT2突变体,它的LBD来自于雌激素受体ER分子,当有tamoxifen的时候,Cre才能介导基因重组,这样通过控制tamoxifen的注射时间,可以实现对基因重组时间特异性的调控。

图10 tamoxifen诱导的Cre-ER系统
(Hyeonhui Kim, et al., Lab Anim Res., 2018)
2、远红外光诱导的split Cre-loxP体系:化学诱导的Cre-loxP具有细胞毒性、泄漏、脱靶等劣势,华东师范大学叶海峰研究员团队基于split-Cre重组系统和远红外光(FRL)可诱导光遗传系统建立了远红外光诱导的split Cre-loxP体系(FISC,far-red light-induced split Cre-loxP system)。在该体系中,Cre酶被分为两个片段,N端Cre融合到一个Coh2结构(CreN-Coh2);C端Cre融合到一个DocS结构(DocS-CreC);FRL光照时,Coh2和DocS在强亲和力的作用下结合,从而Cre酶也被重新组合,行使功能。该体系实现了条件性非侵入的基因调控目的。()。

图11 FISC体系
(Wu Jiali, et al., Nat Commun., 2020)
3、对loxP元件的改造:loxP元件也有一些突变体,间隔区和回文序列都可以进行突变,突变后的序列依然能被Cre识别和重组,但是突变的loxP序列必须和同样突变的loxP序列匹配介导基因重组,而不能和未突变的loxP序列匹配,这样将不同的loxP序列组合用于控制多个基因(如上文所述的lox2272位点),在同一Cre重组酶的作用下,可以实现多序列的基因重组,产生非常多元的重组结果。例如彩虹脑(Brainbow)技术绚丽多彩的荧光标记效果正式基于对loxP序列的改造实现。
其他重组酶系统
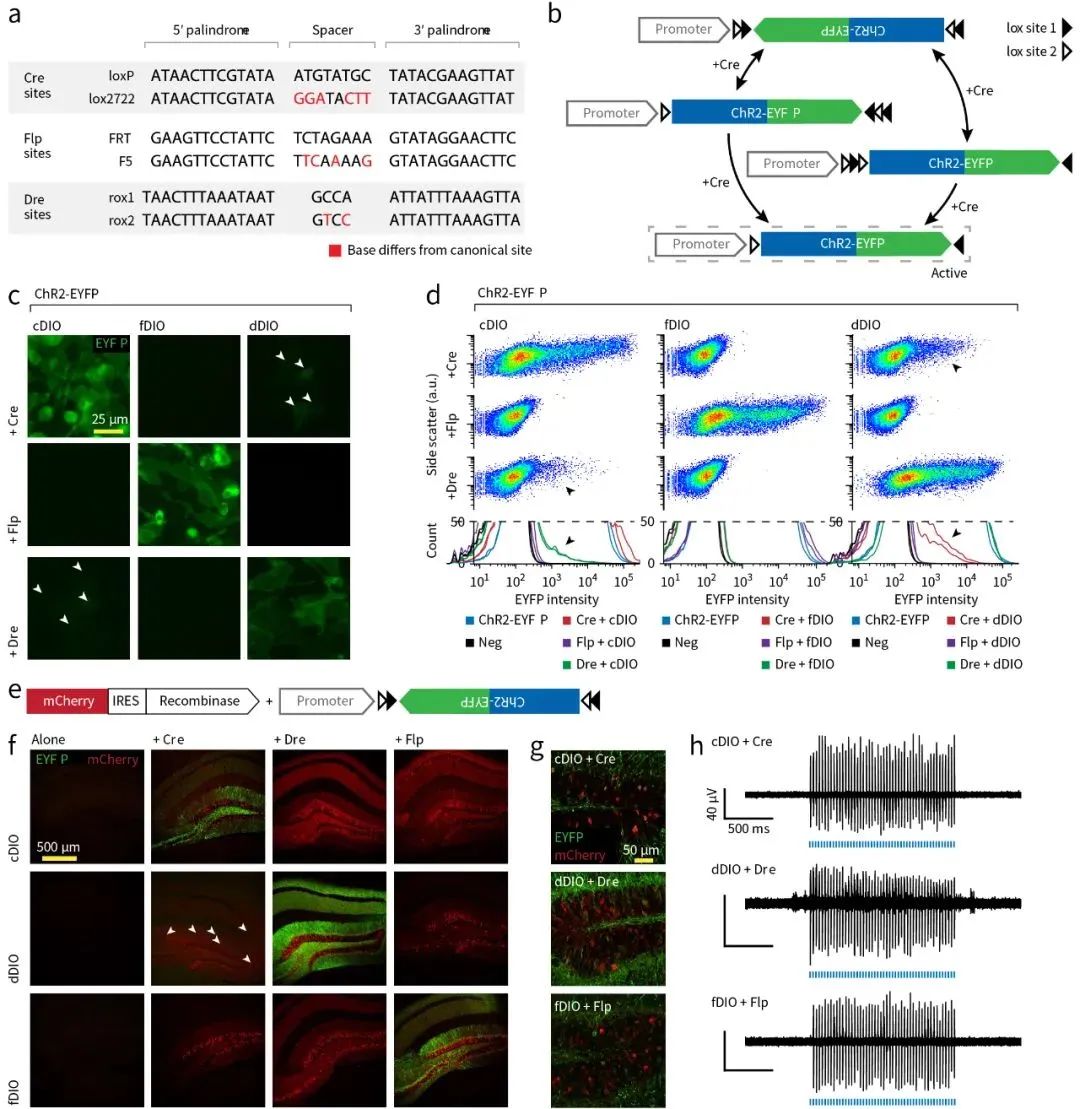
除Cre-LoxP系统外,类似的还有与Cre-LoxP系统无交叉影响的vCre-vLoxP、sCre-sLoxP系统,及Flp-FRT/F5系统和Dre-Rox1/Rox2系统,对应的表达方案分别为fDIO和dDIO系统。多套重组酶体系的存在为研究中设计多个限制条件提供了便利,灵活应用Cre、Flp、Dre重组酶系统将有助于更深入课题的开展()。

图12 Cre\Flp\Dre系统比较
(Lief E Fenno, et al., Nat Methods., 2014)
参考文献
[1] Front Genet. 2016 Feb 19;7:19. doi: 10.3389/fgene.2016.00019.
[2] Sci Adv. 2019 Feb 20;5(2):eaat3210. doi: 10.1126/sciadv.aat3210.
[3] Nat Methods. 2014 Jul;11(7):763-72. doi: 10.1038/nmeth.2996.
[4] J Biol Chem. 2020 Jan 17;295(3):690-700. doi: 10.1074/jbc.RA119.011349.
[5] J Neurosci. 2008 Jul 9; 28(28): 7025–7030.doi: 10.1523/JNEUROSCI.1954-08.2008
[6] Lab Anim Res. 2018 Dec;34(4):147-159. doi: 10.5625/lar.2018.34.4.147.
[7] Nucleic Acids Res. 2004 Nov 18;32(20):6086-95. doi: 10.1093/nar/gkh941.
[8] Dis Model Mech. Sep-Oct 2009;2(9-10):508-15. doi: 10.1242/dmm.003087.
[9] Nucleic Acids Res. 2011 Apr;39(8):e49. doi: 10.1093/nar/gkq1280.
[10]Cell. 2005 May 6;121(3):479-92.doi: 10.1016/j.cell.2005.02.012.
[11] Nat Commun. 2020; 11: 3708. doi: 10.1038/s41467-020-17530-9