Sci Adv封面 | 王红阳院士/杨文团队揭示膳食补充多不饱和脂肪酸,打破肿瘤免疫治疗抵抗新策略
近年来,饮食干预是一个极具吸引力的肿瘤治疗策略。目前,主要通过饮食限制卡路里或特殊氨基酸的摄入来达到抑制肿瘤生长的目的,然而这些方法往往会给患者带来明显的体重减轻、疲劳、虚弱等不良反应。因此,通过膳食补充特定营养素而不是限制饮食成为新的热门研究方向,尤其是多不饱和脂肪酸。
2023年12月8日,中国科学技术大学/海军军医大学王红阳院士/杨文研究员团队在Science Advances 杂志以封面形式发表题为Inhibition of ACLY overcomes cancer immunotherapy resistance via polyunsaturated fatty acids peroxidation and cGAS-STING activation[1]的研究论文,该研究发现ATP-柠檬酸裂解酶通过调节多不饱和脂肪酸过氧化和cGAS-STING通路,调控肿瘤免疫的新机制,并提出了靶向抑制ATP-柠檬酸裂解酶或膳食补充多不饱和脂肪酸打破肿瘤免疫治疗抵抗的新策略。

论文题目
Science Advances杂志同期还邀请美国宾夕法尼亚大学免疫学家Roddy O'Connor博士以Checkmate: Metabolic flexibility with a STING in its tail为题目针对该工作进行了焦点评论[2]。他认为,该研究揭示了一种非常有前景的肿瘤联合治疗策略,可以重振免疫治疗耐药肿瘤中T细胞的肿瘤杀伤功能。此外,该研究为靶向抑制ATP-柠檬酸裂解酶药物的研发和快速、有效的临床转化提供了强有力的支持。

科学进展封面图为富含omega - 3和omega - 6多不饱和脂肪酸的代表性食物。膳食补充多不饱和脂肪酸有望成为一种克服肿瘤免疫治疗抵抗的新策略。(图源自科学进展)
研究背景
近年来,免疫检查点抑制剂在肿瘤免疫治疗方面取得了巨大的临床突破,然而由于患者的个体差异性以及肿瘤微环境的复杂性,临床上很多患者对免疫检查点治疗的响应性并不好,开发新的治疗策略用以增强免疫治疗效果迫在眉睫[3]。脂质合成增强是癌症的代谢标志之一,ATP-柠檬酸裂解酶(ACLY)已被证实在许多癌症中高表达或被激活。2020年,一种新型ACLY抑制剂贝派地酸(BemA)已被FDA批准用于降低低密度脂蛋白。虽然许多研究证实靶向抑制ACLY可以抑制癌细胞增殖,但是ACLY抑制剂在肿瘤免疫治疗的作用尚未明确。
现有研究表明多不饱和脂肪酸(PUFAs)显示出潜在的抗肿瘤功能[4],PUFAs不仅可以促进间质细胞介导的肿瘤免疫抑制[5],还可以增强CD8+ T细胞介导的抗肿瘤免疫[6],在肿瘤免疫中的作用仍存在争议。此外,补充PUFAs是否通过影响肿瘤细胞代谢进而调节抗肿瘤免疫反应仍有待进一步探究。
研究结果
为了研究ACLY的特定功能,研究者借助慢病毒载体利用shACLY(LV-shACLY)构建了ACLY稳定敲低的肝癌细胞株(Hepa1-6)。研究者将ACLY缺失细胞或对照细胞分别皮下荷瘤接种到免疫缺陷小鼠和免疫功能健全小鼠。结果显示,在免疫缺陷小鼠中,抑制ACLY能显著抑制肿瘤细胞生长,但出乎意料的是,在免疫健全小鼠中,抑制ACLY并没有显著抑制效果,这提示ACLY缺失引起肿瘤免疫抑制作用。进一步流式结果显示,ACLY与肿瘤细胞表面PD-L1的表达存在显著的负相关,这一结果与人肝细胞癌数据集中ACLY和PD-L1的相关性一致。此外,与对照肿瘤相比,ACLY缺失肿瘤免疫浸润的CD8+ T细胞虽然数量增加,但其耗竭标志物PD-1也随之上调。以上结果表明抑制ACLY 上调肿瘤细胞中PD-L1的表达并诱导T细胞功能障碍。

图1. 抑制ACLY上调肿瘤细胞PD-L1的表达并诱导T细胞功能障碍
为了探究抑制ACLY 介导的PD-L1上调和T细胞功能障碍的机制,研究者利用TCGA数据库KEGG通路富集分析,发现ACLY的表达与细胞质DNA感应信号转导呈高度负相关。cGAS-STING 通路作为一种经典的细胞质DNA 感应信号转导通路,在调节肿瘤细胞中的 PD-L1 表达和招募T细胞在肿瘤免疫中发挥关键作用。研究者发现敲低ACLY上调了Pan02、B16和Hepa1-6 细胞中的 cGAS 表达并诱导下游 STING信号转导激活,提高了Sting、Tbk1和Irf3 蛋白的磷酸化水平。此外,使用ACLY抑制剂BemA处理Hepa1-6细胞也得到了同样的结果;已知cGAS通过产生cGAMP激活下游STING信号,研究者发现ACLY缺失细胞产生更多的cGAMP,进一步证实了抑制ACLY能够激活cGAS。接着,研究者借助慢病毒载体利用CRISPR-Cas9敲除cGAS(LV- CRISPR-Cas9 KO cGAS)构建稳定cGAS敲除细胞系,结果显示在cGAS敲除组抑制ACLY并不能激活下游STING信号转导并诱导PD-L1表达,排除了抑制ACLY对STING通路激活的非cGAS依赖途径。

图2. 抑制ACLY激活cGAS-STING
接下来,研究者探究了抑制ACLY诱导的cGAS-STING激活的机制。理论上讲,胞质DNA起源于细胞核或线粒体,研究者从胞质提取物中纯化了DNA,发现ACLY缺失细胞中的胞质DNA主要是线粒体DNA(mtDNA)。免疫荧光显示,ACLY缺失组更多的mtDNA泄露到细胞质中。利用溴化乙锭(EtBr)清除mtDNA后显著降低了ACLY敲低引起的cGAS-STING激活。此外,抑制ACLY引起线粒体损伤和功能障碍,如耗氧率(OCR)降低以及活性氧(ROS)增加。这些发现表明,抑制ACLY引起线粒体损伤和功能障碍,导致mtDNA释放到胞质中激活肿瘤细胞的cGAS-STING通路。

图3. 抑制ACLY诱导的线粒体损伤触发mtDNA泄漏以激活cGAS-STING信号传导
为了进一步探究抑制ACLY如何诱导线粒体损伤,研究者借助液相色谱-质谱(LC-MS)脂质组学分析发现了抑制ACLY促进肿瘤细胞摄取过量的PUFAs。利用PUFAs(ALA、ARA或EPA)处理肿瘤细胞后发现线粒体损伤,线粒体ROS显著增加。利用CD36抑制剂磺基琥珀酰亚胺油酸酯 (SSO)阻断PUFAs摄取可有效降低ACLY缺失细胞中线粒体ROS升高,表明抑制ACLY诱导的线粒体损伤取决于PUFAs的积累。

图4. ACLY抑制导致PUFA过氧化诱导线粒体损伤
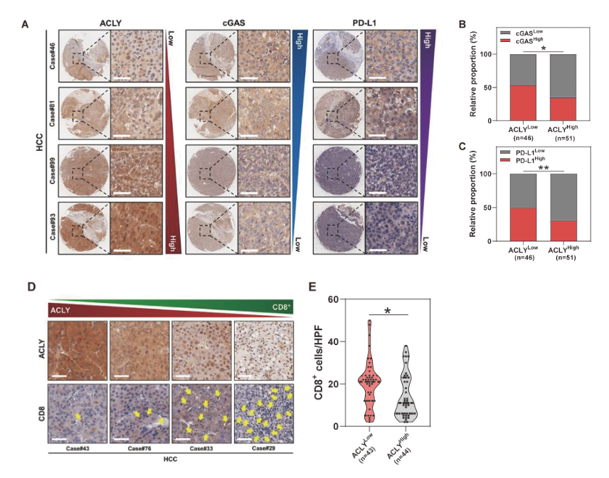
研究者随后在癌症患者组织中验证了肿瘤ACLY表达与cGAS-STING激活之间的相关性。人类HCC临床样本中的免疫组织化学(IHC)染色发现ACLY和cGAS和PD-L1表达之间的负相关。此外,研究者也观察到ACLY表达与人类HCC组织中的CD8+ T细胞浸润成反比。这些数据表明,低ACLY表达与人类癌症中的cGAS-STING激活和T细胞浸润有关。

图5. 低ACLY表达与人类癌症中的cGAS-STING激活和T细胞浸润相关
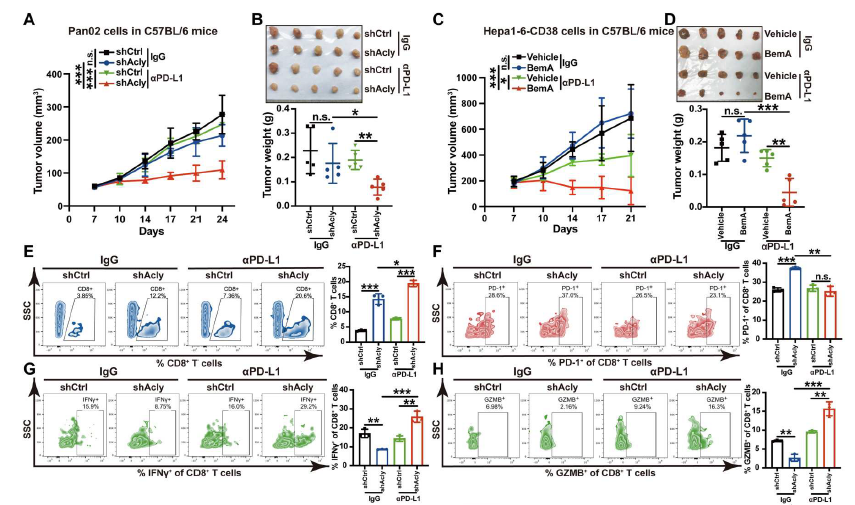
基于上述对于抑制ACLY导致cGAS-STING激活的体外研究,研究者采用原发性PD-L1抗体治疗耐受性肿瘤模型(胰腺癌Pan02),探究抑制ACLY能否提高PD-L1抗体在免疫耐受模型中的治疗效果。结果发现,单独抑制ACLY或单独给予PD-L1抗体对肿瘤生长的影响有限,但抑制ACLY联合PD-L1抗体能有显著抑制肿瘤细胞生长。研究者进一步采用继发性PD-L1治疗耐受性肿瘤模型(肝癌Hepa1-6-CD38过表达细胞),同样,ACLY抑制剂BemA显著增强了PD-L1抗体阻断的抗肿瘤作用。流式细胞仪对免疫浸润的进一步分析表明,抑制ACLY和PD-L1抗体联合治疗促进CD8+ T细胞浸润和CD8+ T细胞分泌IFN-γ和GZMB的功能,同时降低PD-1+ CD8+ T细胞的比例。这些结果表明,联合ACLY抑制和免疫检查点阻断会显著增加细胞毒性T细胞浸润,并增强PD-L1抗体治疗的抗肿瘤作用。

图6. 抑制ACLY克服PD-L1抗体治疗的癌症耐药性,这依赖于cGAS
最近,饮食补充PUFAs因其潜在的抗癌作用而受到极大关注。基于之前的体外研究,研究者提出假设,膳食PUFAs补充剂是否克服癌症对免疫治疗的耐受,类似于ACLY抑制剂。令人兴奋的是,口服PUFAs(ALA或EPA)联合PD-L1抗体阻断使胰腺癌小鼠模型Pan02肿瘤明显消退,表明膳食补充PUFAs可以逆转肿瘤对免疫疗法的耐药性。

图7. 膳食补充多不饱和脂肪酸协同增强PD-L1抗体阻断疗效
综上所述,靶向抑制脂肪酸从头合成限速酶ATP-柠檬酸裂解酶,驱动肿瘤细胞摄入过量多不饱和脂肪酸,导致脂质过氧化和线粒体损伤,进而引起线粒体DNA泄漏,最终激活cGAS-STING先天免疫途径。该研究揭示了ATP-柠檬酸裂解酶通过调节cGAS-STING通路调控肿瘤免疫的新机制,更重要的是提供了一种通过靶向抑制ATP-柠檬酸裂解酶或补充多不饱和脂肪酸打破免疫检查点抑制剂耐受的新策略。

模式图(图源自科学进展同期焦点评论)
千亿国际入口助力
qy千亿国际-千亿(中国)唯一官方网站 有幸提供实验中使用的病毒包装LV-shACLY、LV- CRISPR-Cas9 KO cGAS服务
参考文献:
1. Xiang W, Lv H, Xing F, Sun X, Ma Y, Wu L, Lv G, Zong Q, Wang L, Wu Z, Feng Q, Yang W, Wang H. Inhibition of ACLY overcomes cancer immunotherapy resistance via polyunsaturated fatty acids peroxidation and cGAS-STING activation. Sci Adv. 2023 Dec 8;9(49):eadi2465.
2. O'Connor RS. Checkmate: Metabolic flexibility with a STING in its tail. Sci Adv. 2023;9(49):eadm6816. doi:10.1126/sciadv.adm6816
3. E. B. Garon, N. A. Rizvi, R. Hui, N. Leighl, A. S. Balmanoukian, J. P. Eder, A. Patnaik, C. Aggarwal, M. Gubens, L. Horn, E. Carcereny, M.-J. Ahn, E. Felip, J.-S. Lee, M. D. Hellmann, O. Hamid, J. W. Goldman, J.-C. Soria, M. Dolled-Filhart, R. Z. Rutledge, J. Zhang, J. K. Lunceford, R. Rangwala, G. M. Lubiniecki, C. Roach, K. Emancipator, L. Gandhi, K.-. Investigators, Pembrolizumab for the treatment of non-small-cell lung cancer. N. Engl. J. Med. 372, 2018-2028 (2015).
4. E. Dierge, E. Debock, C. Guilbaud, C. Corbet, E. Mignolet, L. Mignard, E. Bastien, C. Dessy, Y. Larondelle, O. Feron, Peroxidation of n-3 and n-6 polyunsaturated fatty acids in the acidic tumor environment leads to ferroptosis-mediated anticancer effects. Cell Metab. 33, 1701-1715.e1705 (2021).
5. X. Chen, Y. Liu, Y. Wang, C. Wang, X. Chen, Y. Xiong, L. Liu, X. Yuan, H. Tang, C. Shu, J. Zhang, A. M. Guo, H. Chen, J. Yang, CYP4F2-Catalyzed Metabolism of Arachidonic Acid Promotes Stromal Cell-Mediated Immunosuppression in Non-Small Cell Lung Cancer. Cancer Res. 82, 4016-4030 (2022).
6. C. B. Nava Lauson, S. Tiberti, P. A. Corsetto, F. Conte, P. Tyagi, M. Machwirth, S. Ebert, A. Loffreda, L. Scheller, D. Sheta, Z. Mokhtari, T. Peters, A. T. Raman, F. Greco, A. M. Rizzo, A. Beilhack, G. Signore, N. Tumino, P. Vacca, L. A. McDonnell, A. Raimondi, P. D. Greenberg, J. B. Huppa, S. Cardaci, I. Caruana, S. Rodighiero, L. Nezi, T. Manzo, Linoleic acid potentiates CD8(+) T cell metabolic fitness and antitumor immunity. Cell Metab. 35, 633-650.e639 (2023).