Cancer Cell | 王凌华研究团队揭示肺腺癌前体细胞与促炎生态位的共演化驱动肺前体病变
肺腺癌(LUAD)是全球最常见的肺癌组织学亚型。肺癌前体病变,如非典型腺瘤样增生(AAH)和原位腺癌(AIS),为“临床拦截”提供了重要契机。然而,这些病变的生物学特征高度异质,严重限制了临床风险评估及早期治疗决策的精准性。既往研究虽提示肺泡上皮细胞(如 AT2)可能参与癌变,但无法明确 “正常上皮 - 癌前病变 - 侵袭癌” 的连续细胞谱系,也未能解析上皮细胞与免疫微环境的空间互作机制,导致癌前病变的演进规律长期处于 “黑箱” 状态。

·研究结果·
1.揭示了与癌前病变和侵袭性肺腺癌的区域特异性表达模式
对25例肺腺癌(LUAD)患者的56个组织样本进行空间转录组分析(CytAssist),包括11例AAH、14例AIS、4例MIA和26例LUAD,以及1例正常组织;并与75个样本的单细胞数据进行整合分析(图1A)。
398,069 个spots映射到富含正常上皮和病变的区域,88,450 个spots覆盖了非上皮亚群(图 1B)。癌前病变(AAH 和 AIS) spots大多聚集在一起,而 LUAD spots表现出异质性(图 1C)。在AAH 和 AIS中,AT2相关基因(如SFTPC)高表达,AT2 去分化相关基因(如KRT8和CEACAM5)低表达(图 1C和 1D)。肿瘤标志物(如EGFR、NQO1和TFF3)和粘蛋白基因(如MUC5B)在LUAD中特异性高表达(图 1 C、1D)。
iStar分析发现差异表达基因与不同的组织区域表现出稳健的空间关联,如正常组织 ( SFTPC和AGER )、肿瘤 ( CEACAM5 ) 以及免疫和基质成分 ( MS4A1代表淋巴细胞;APOE代表髓系细胞;COL1A1代表基质细胞)(图 1 E)。

图1空间转录组学鉴定到了肺癌前病变和浸润性腺癌病变的特异性表达模式
2.揭示癌前病变和肺腺癌中拷贝数变异和克隆结构的空间分布
采用 SpatialInferCNV 重建了每位患者的克隆结构,并与组织学特征和肿瘤特性进行相关性分析(图 2A)。
根据系统发育树和共享克隆,将所有病例分为两大类。在Pattern 1a中,癌前病变(如AAH、AIS)的克隆也存在于浸润性病变中,且浸润性病变额外获得了一些亚克隆;在Pattern 1b中,癌前病变和浸润性病变之间也存在共享克隆,还包含了特异性克隆;在Pattern 2中,癌前病变和浸润性病变之间无共享克隆(图2B、2C)。肺腺癌病变显示出更高的非整倍体水平,除P22外,所有病例均检测到拷贝数变异(CNA)。
为了进一步剖析空间动态,通过颜色编码对每个克隆进行定位,并结合组织学注释、伪时间轨迹及CytoTRACE 进行分析(图2C)。发现最早出现的克隆定位于反应性II型肺泡细胞(RPII)(图2C)。在病例P20(Pattern 1a)中,克隆A富集于RPII和AAH;在LUAD中,克隆B和C占主导地位,并定位于肿瘤核心(图2C)。在病例 P23(Pattern 2)中,在两个 AIS 病灶中的癌前克隆 B(B1-4)与浸润性克隆 C 和 D 不同(图 2C)。值得注意的是,在 P23 RPII 中均发现了前体特异性克隆和浸润特异性克隆(图 2C)。结合驱动基因突变信息,发现EGFR、KRAS和MET的突变主要见于Pattern 1b,但在Pattern 1a 和 2中较少见(图 2D)。这些研究结果表明,肺前体病变和侵袭性病变之间的克隆关系存在患者特异性。

图2 识别癌前病变发展为侵袭性肺腺癌的进化模式
3.反应性肺泡细胞是KRT8阳性的肺泡细胞,代表肺腺癌的早期前体细胞
分析了上皮细胞的139,663个细胞核,鉴定出ciliated、club、basal、alveolar (AT1, AT2)、alveolar intermediate cells (AICs)。KRT8高表达的KAC细胞位于AT2细胞和肿瘤细胞之间(图3A),并且与癌前病变细胞紧密聚集(图3B)。KAC代表了两条路径的交汇点:一条是AT2到AT1的转化路径,另一条是到侵袭性细胞的路径,这些细胞表现出逐渐增加的增殖(图3C)和分化丧失(图3D)。
对上皮细胞进行NMF分析,鉴定出9个MPs(图3 E)。将这9个MPs与最近两项泛癌研究关联分析,发现其在谱系(如纤毛)和表型(如炎症/应激)方面均具有很强的相关性(图3G)。MP在正常组织向恶性组织转变过程中表现出动态变化,MP2-AT2和MP5-AT1显著减少,而MP6-肿瘤/KAC则随着病变进展而增加(图3H)。整合snRNA-seq和ST数据并对MP进行空间分析,发现非侵袭性区域(即正常肺组织或癌前病变)显示出较高的MP2和MP7及较低的MP6(图3I)。RPII稀疏分布于病变邻近区域,保留了肺泡特征(MP2-AT2),但共表达 MP6-肿瘤/KAC 和 MP7-炎症/应激(图 3 J)。iStar 发现RPII局限于肺前体病变和侵袭性病变周围,并显示出肺泡空间特有的MPs(MP2)及与病变共享的MPs(如MP6)(图3J和3K)。RPII 常出现在正常组织和癌前病变之间共享克隆的区域(如P24 AAH;图 3K)。这些发现反映了RPII在肺前体病变出现之前就参与了 LUAD 的病理发展。

图3 snRNA-seq和ST鉴定出反应性肺泡细胞是LUAD的早期前体细胞
4.肺泡祖细胞和肺前体细胞存在于促炎微环境中
通路分析发现促炎基因在KAC中显著富集(图4A)。将486,519 spots归类为11个MP, 如正常肺泡(MP1和MP10)、髓系(MP5)、肺前体(MP3)和侵袭性(MP9)(图4B)。RPII 和肺前体病变(AAH 和 AIS)与MP3 相关性最强,MIA 和 LUAD 与 MP9 相关性最高(图 4B)。随后分析了 MP 之间的相关性,淋巴样 MP4 与浆细胞 MP11、前体 MP3 与正常肺泡细胞 MP10、前体 MP3 与髓系 MP5均表现出显著正相关。这些发现表明,RPII 和肺前体病变在空间上与髓系细胞亚群紧密相邻。
接下来分析了髓系细胞和上皮细胞的互作,发现IL1B-IL1R1在前体细胞中最显著富集(图S5 E)。IL1R1在KACs和前体细胞中显著高表达,而在AT1和AT2中不表达(图4 C、4D)。IL1R1定位于侵袭性肺腺癌与正常实质交界处的边缘(图4F),且与富含IL1B-IL1R1互作区域重叠;而IL1B主要定位于病变内部(图4E、4F)。iStar 分析发现RPII 及 AAH位于富含巨噬细胞的微环境中(图 4G)。

图4 反应性肺泡细胞存在于富含促炎巨噬细胞的微环境中
5.上皮促炎微环境具有阶段特异性,并在癌前病变中富集
对6对肺前体病变(3例AAH和3例AIS)及配对的浸润性LUAD进行Xenium原位分析(5000+100定制基因)。共获得了4,598,777个细胞,包含上皮细胞、淋巴细胞、髓系细胞、间质细胞和内皮细胞(图5A)。KAC细胞位于AT1和AT2细胞之间,并发现了一个炎症AT2亚簇,其特征是CXCL2和NFKBIA/Z高表达(图5B,5C)。对髓系细胞进行亚群分析,发现了2个IL1B高表达的巨噬细胞亚群(C15和C16)。KAC、AAH和炎症性AT2细胞周围的C15的细胞数量显著更高(图5 E)。KAC簇定位于RPII区域,并与IL1B高表达的巨噬细胞紧密相邻(图5 F)。值得注意的是,AAH也表现出高水平的IL1R1 ,并经常与IL1B高表达的巨噬细胞相邻(图5F)。
对19 例患者的 36 个肺前体病变和浸润性病变样本进行Xenium 原位分析(298 个人肺基因+100定制基因)(图 5G),并鉴定出不同的细胞谱系(图 5H和 5I)。巨噬细胞亚簇分析发现了一个IL1B高表达的C4亚簇,该亚簇在AAH、AIS甚至MIA的邻近区域显著富集,而LUAD的邻近区域则相对较少(图5 K)。这些发现揭示了上皮-促炎微环境不仅参与了LUAD发病机制,且在早期肺部前体病变中普遍存在。

图5 IL1R1+上皮细胞和IL1B+促炎细胞在肺部前体病变中富集
6.在Kras突变型肺癌发生早期,上皮促炎微环境富集
分析了Gprc5a-/-敲除小鼠模型的单细胞转录组数据(图6A),发现肿瘤细胞聚集在肺泡亚群附近,KACs 位于 AT1、AT2 和肿瘤细胞的中心(图 6B)。KACs 显示出炎症相关通路的上调,如NF-κB 介导的 TNFα 信号通路(图 6C)。分析了暴露于NNK的小鼠的肺组织空转数据,发现肿瘤周围始终存在富含巨噬细胞的微环境,RPII大量存在于早期病变周围区域(图6E )。iStar显示KAC和促炎信号同时较高,并共定位于肿瘤区域及周围富含巨噬细胞的微环境中(图6F)。重组IL-1β处理或与小鼠肺巨噬细胞共培养均显著增加了类器官的数量和大小(图6I -6K)。这些发现突显了IL-1β-IL1R1轴和促炎信号在早期肺腺癌发病过程中驱动了KACs的致癌作用。

图6在Kras突变型肺癌发生早期,上皮促炎微环境富集
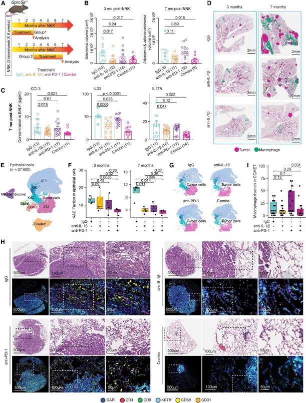
7.靶向IL-1β的治疗可抑制促肿瘤炎症,并结合免疫检查点阻断抑制肺腺癌的发展
为了探究阻断IL-1β是否能够减少肺泡转化,进而抑制LUAD发病。用IgG、anti-IL-1β、anti-PD-1、联合治疗(anti-IL-1β+ anti-PD-1)分别治疗经NNK处理的Gprc5a-/-小鼠(图7A)。在早期和晚期治疗中,anti-IL-1β治疗更有效;联合治疗(anti-IL-1β+ anti-PD-1)显著增强了肿瘤抑制作用,尤其在早期阶段(图7B)。治疗7个月后,anti-IL-1β治疗显著降低了支气管肺泡灌洗液(BALF)中促肿瘤炎症细胞因子的水平,包括CCL3、IL33和IL17A(图7C)。ST分析进一步表明,anti-IL-1β治疗组小鼠的病灶体积缩小,且病灶周围区域的巨噬细胞浸润减少(图7D)。
对经过治疗的小鼠肺部上皮细胞进行单细胞RNA测序(图7E)。治疗3个月后,KAC细胞仅在联合治疗组中出现显著降低;而治疗7个月后,所有治疗组的KAC细胞均降低(图7F -7G)。对治疗7个月后的小鼠肺组织进行免疫荧光,结果表明anti-IL-1β治疗略微降低了巨噬细胞比例,而anti-PD-1治疗则提高了巨噬细胞丰度(图7H)。值得注意的是,联合治疗不仅抵消了PD-1相关的巨噬细胞富集,还产生了更高比例的CD8 + T细胞浸润(图7H、7I)。这些研究结果表明,在癌前阶段通过抑制 IL-1β 信号传导来靶向炎症,进而破坏肺泡细胞向肿瘤细胞的转化,并有效降低 LUAD 发病率。

图7 靶向IL-1β的治疗可抑制促肿瘤炎症,并结合免疫检查点阻断抑制肺腺癌的发展
原文链接://www.cell.com/cancer-cell/fulltext/S1535-6108(25)00445-3
qy千亿国际-千亿(中国)唯一官方网站 CRO多组学服务
qy千亿国际-千亿(中国)唯一官方网站 提供多组学服务(如转录组、蛋白组、代谢组、微生物组等)和单细胞及空间转录组服务(如10x Genomics GEM-X单细胞转录组(V4.0)、10x Genomics单细胞转录组(V3.1)、10x单细胞转录组及TCR/BCR、墨卓单细胞转录组、DNBelab C-TaiM4单细胞转录组、10x HD空间转录组等),致力于为广大生命科学家、医学工作者提供基于多组学的科研及临床应用解决方案。累计协助客户在Advanced Functional Materials、ACS Nano、Nature Aging、Cancer Research、Neuron、Advanced Science、Experimental & Molecular Medicine、Journal of Nanobiotechnology、Cell Death and Disease等期刊发表SCI论文,并推出了广受好评的生信分析云平台【//analysis.24louxia.com/】,助您高效实现个性化数据挖掘!

更多活动详情可长按或扫描上方二维码,填写表单,我们将尽快安排专人与您联系!
qy千亿国际-千亿(中国)唯一官方网站
qy千亿国际-千亿(中国)唯一官方网站 成立于2013年,作为深耕细胞和基因治疗核心领域的高新技术企业,专注于为细胞和基因治疗的基础研究提供基因治疗载体研制、基因功能研究、药物靶点及药效研究等CRO服务,可提供①组学服务:常规转录组、单细胞转录组、基因组、代谢组及蛋白组等。②载体构建和病毒包装:质粒、siRNA、腺相关病毒(AAV)、腺病毒(ADV)、慢病毒(LVV)、逆转录病毒(RV)、单纯疱疹病毒(HSV)等病毒载体服务,提供R&D、实验室级别、GMP级别满足研发、小动物、大动物NHP到临床的不同研究阶段的使用需求。③细胞实验服务:过表达、干扰稳定株构建,单克隆细胞株构建服务及细胞功能学、药效学实验服务。④动物实验及机制研究:神经、代谢、肿瘤动物模型、药效药代、病理切片及蛋白、核酸检测服务。⑤特色项目服务:CRISPR文库筛选服务,外泌体整体研究服务,AAV衣壳筛选服务、听力研究整体项目服务,满足客户定制化或一站式项目服务,助力基础科学研究,促进基础研究到临床转化应用,推动细胞和基因治疗行业发展。