AAV股票代码
688238
腺相关病毒股票代码
688238
行业快讯

【Nature子刊】中科院徐林:记忆的快速泛化由左右脑的联系控制

时间:2017-12-27 热度:

“左脑袋是水,

右脑袋是面,

不动没事,

一动就成浆糊了!”

----来自网络的笑话

这是一则朋友之间开玩笑的话,虽是玩笑,但能看出人们对于左右脑的功能区分有着十足的兴趣。在大众认知和心理学中,左右脑似乎与不同的能力相关,比如人们认为左脑负责逻辑思维等理性的东西,而右脑负责情感、音乐等感性的任务,正是“一半海水、一半火焰“。

“一半海水,一半火焰”

那么“海水”和“火焰”究竟是怎么互相合作的呢?他们的合作有何重要功能?且看今天的研究工作:“The interhemispheric CA1 circuit governs rapid generalisation but not fear memory”(1)。

 

举一反三是怎么实现的?

记忆是人类永恒的话题,我们每天都在获取各种各样的信息并将其编码为记忆,存储下来。然而,大家一定有所体会,学习的条件和记忆提取的条件极少情况下是类似的,换句话说,我们所学的东西都是活学活用的,并不依赖于记忆内容的精确重现,这种现象就依赖于记忆的泛化。正是有了泛化,我们才能够不断把新知识与过去的知识融合起来。

 

那么,记忆的泛化如何发生?

过去的研究告诉我们,记忆形成后,需要数周的时间,记忆的泛化才能形成,所以人们一致认为记忆的泛化是一个缓慢的过程。但是,这种理论与我们的体会亦有矛盾,我们常常能够在短期内,依靠一些片段,回忆起之前发生的事情,这就是记忆的快速泛化。

 

了解记忆快速泛化非常重要,因为很多疾病,比如阿尔茨海默症,患者早期的泛化即受损,而其精准记忆能力并没有受到影响。一旦我们了解了快速泛化的原理,我们能够对此类疾病进行早期诊断。

另外,相信很多朋友已经观看了热播的冯小刚导演作品《芳华》,剧中女主角何小萍在经受刺激后产生的精神疾病,可能也与记忆的过度泛化有关,这也是严重的社会问题,特别是对于那些经历过严重精神刺激的人群。

 

那么,我们前面提到的左右脑关系与记忆泛化有何联系呢?

2017年12月19日,Nature Communications在线刊登了中国科学院动物模型与人类疾病机理重点实验室徐林研究员等人的重要工作,为我们揭示了左右脑海马CA1之间的联系与记忆快速泛化的关系。这也是千亿国际入口合作研究者的又一重大研究进展。

研究结果

1记忆泛化的形成和消退模型

“工欲善其事,必先利其器”,要研究记忆泛化,我们首先需要记忆泛化的模型。文中,第一作者周恒博士等人在经典的恐惧条件记忆模型基础上,全新构建了一套记忆泛化的行为模型(图1)。

如图1所示,动物在适应环境后1天被放置在训练笼(T-box)给予电击,随后分别在训练笼和另一个类似的泛化笼(G-box)中检测恐惧记忆,恐惧记忆由动物在环境中的强直程度(Freezing%)指示。

作者首先观察到,T-box中,动物快速地产生恐惧记忆;而在没有经受过电击刺激的G-box,学习后1小时,动物也发生了恐惧行为,我们可以定义为“泛化记忆”(图1b)。在此基础上,作者进一步观察了更多的记忆细节(图1c),发现经过记忆的消退(图1d),1天后,动物对恐惧记忆(T-box中检测的内容)产生明显消退,而泛化记忆(G-box中测试的内容)在记忆消退开始时即迅速消退,进一步说明二者是不同的记忆。

 

图1 记忆泛化的形成和消退模型

2记忆泛化需要双侧海马CA1脑区

构建模型后,作者进一步检验记忆快速泛化的神经环路机制。作者发现训练前,药物损毁双侧或单侧海马CA1除影响恐惧记忆外,还显著损伤泛化记忆(G-box);而在训练后、记忆提取前损毁单侧CA1不影响记忆提取,与过去发现一致,但是会显著损伤泛化记忆(图2)。

为了进一步检测这种现象,作者构建了单侧足底电击的恐惧记忆模型(图2e),发现这种理论上对侧支配的记忆,其泛化后的记忆同样依赖于双侧海马的功能。

 

图2 记忆泛化需要双侧海马CA1脑区

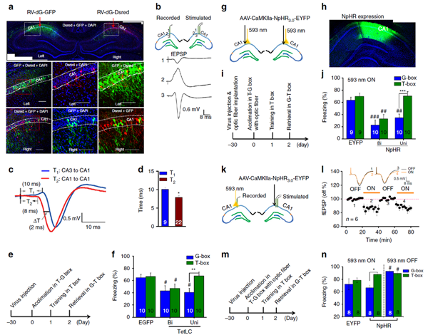
3双侧海马CA1的联系

接下来作者借助病毒示踪和电生理的手段解析了双侧海马CA1之间的突触联系(图3a-d)。进一步,为了检验这条突触联系与泛化记忆的关系,作者使用腺相关病毒载体,将破伤风毒素轻链(TetLC表达在海马CA1),阻断海马CA1投射神经元的递质释放,发现双侧阻断明显损伤恐惧记忆和泛化记忆,而单侧损伤影响的是泛化记忆。

借助光遗传学技术,他们同样发现,无论光遗传抑制单侧还是双侧海马CA1神经元活动,都会显著损伤泛化记忆(图3)。

 

图3 双侧海马CA1的联系与记忆泛化

4泛化记忆诱发双侧海马CA1神经元突触联系变化

通过电生理实验,作者发现双侧海马CA1神经元的突触联系在恐惧学习后发生增强(图4a-d)。在记忆消退发生后,泛化记忆迅速消退(图1),同时双侧海马CA1的突触联系增强现象消失(图4e-f)。最后,作者在同侧CA1注射AAV-hM3Dq,表达化学遗传学通道,在对侧海马CA1注射化学遗传学通道的配体CNO,增强双侧CA1联系,发现这种操作能够显著增强记忆的泛化(图4g-h)。

 

图4 泛化记忆诱发双侧海马CA1神经元突触联系变化

总  结

记忆泛化的机理是神经科学的热点和难点之一,解析其中的奥秘对于理解记忆相关的疾病,如创伤后应激综合征(PTSD),以及未来的人工智能模糊学习等至关重要。文中使用的大量光遗传、化学遗传学技术相关的AAV病毒载体均由qy千亿国际-千亿(中国)唯一官方网站  提供,我们恭喜徐林老师等科学家的成果发表,并将继续致力于为广大神经科学家提供更好的工具病毒,助力神经科学和“中国脑计划“。

qy千亿国际-千亿(中国)唯一官方网站 关注神经科学领域最新进展,解读最新思想,提供研究思路。同时我们将提供优质的病毒载体,助力基础研究和科研成果转化。


参考文献

1.Zhou H, Xiong G-J, Jing L, Song N-N, Pu D-L, Tang X, et al. The interhemispheric CA1 circuit governs rapid generalisation but not fear memory. Nature communications. 2017;8: 2190.


一键拨号 一键导航
扫码反馈

扫一扫,反馈当前页面

咨询反馈
扫码关注

qy千亿国际-千亿(中国)唯一官方网站

返回顶部