AAV股票代码
688238
腺相关病毒股票代码
688238
行业快讯

【Neuron】人,为什么会产生共情?

时间:2018-04-24 热度:

近日,美国联合英法,向叙利亚发射了110枚导弹。转眼间,大马士革由天堂变成了炼狱,曾经安宁平静的文明古国生灵涂炭。

自2013年叙利亚战乱至今,叙利亚这颗人类历史上的明珠支离破碎,500多万难民出国外逃,颠沛流离,国内还有千万人口无家可归。大量难民的图片,特别是叙利亚3岁小难民尸体被冰冷海水冲上岸边的照片震惊世界,然而,这只是目前欧洲难民危机的一角。

看到这样的新闻、图片,相信大部分人都会产生共情,十分难过,而这种感情也促使人类做出反应。

共情,也称为神入、同理心,指的是一种能设身处地体验他人处境,从而达到感受和理解他人情感的能力。孟子说过:“恻隐之心,人皆有之。”面对战火纷飞、满目疮痍,大家都会感到凄凉与悲伤,因为共情是一种普遍的人性特征。那么,共情缘何而来呢?

过去的研究发现,共情在各物种之间具有保守性,大脑前扣带皮层(Anterior cingulate cortex, ACC)参与疼痛、恐惧共情。在恐惧共情范式中,小鼠的ACC会被激活。但是,对于ACC中调控共情的精细神经环路以及重要相关基因,我们知之甚少。


2018年4月19日,Neuron杂志在线刊登了韩国大田基础科学研究所Hee-Sup Shin研究组的最新重要工作[1],他们发现恐惧共情与ACC脑区生长抑素(Somatostatin, SST)神经元中的Nrxn3基因密切相关,极大提高了人们对该领域的认知。


结果


1.Nrxn3基因R498W突变增加恐惧共情反应程度

在恐惧共情范式中,当一只小鼠受到足底电击,观察到此现象的另一只小鼠会产生恐惧反应,称之为恐惧共情。恐惧共情反应可维持24小时以上(图1A)。为探究恐惧共情的神经机制,作者使用了一系列突变体小鼠,发现129S1品系恐惧共情反应程度最高(图1B-E)。

图1 129S1品系小鼠恐惧共情反应程度最高

接下来,作者通过基因测序以及序列比对方法研究129S1有哪些特异性突变,发现在所有突变体中,只有129S1突变体第12条染色体上第89254694对碱基的C突变成T,此位置在Nrxn3基因的第6个外显子上。这一突变导致498位的精氨酸(R)突变为色氨酸(W),称为R498W突变。同样地,R498W突变也只出现在129S1中(图2)。

图2 129S1 Nrxn3基因R498W特异性突变

为进一步确认Nrxn3基因R498W突变是恐惧共情反应增强的重要因素,作者通过CRISPR/Cas9基因编辑方法诱发Nrxn3基因498位的R突变成W,发现突变后的小鼠恐惧共情反应水平更高,不过此反应不能维持24小时(图3A-C)。此外,该突变并不影响小鼠的条件恐惧反应以及场景记忆(图3D-E),表明Nrxn3基因R498W突变特异性影响共情反应。


图3 Nrxn3 R498W突变小鼠恐惧共情反应水平提高


2.ACC脑区SST神经元中敲除Nrxn3基因提高恐惧共情反应水平

过去的研究表明,ACC脑区参与恐惧共情反应。而ACC中包含兴奋性椎体神经元以及抑制性神经元(图4A)。为探究参与恐惧共情反应的神经元细胞类型,作者分别在兴奋性神经元(Emx1)以及3种抑制性神经元(SST, PV, VIP)中条件敲除Nrxn3基因,发现只有SST神经元中敲除Nrxn3基因的小鼠的恐惧共情反应水平显著提升(图4B-I)。

为确定此共情反应水平的提升由ACC脑区引起,作者在SST-Flp;Nrxn3f/f小鼠的ACC中注射AAV-fDIO-Cre以敲除SST神经元的Nrxn3基因,得到相似的结果(图4J-L)。

图4 ACC脑区SST神经元中敲除Nrxn3基因提高恐惧共情反应水平

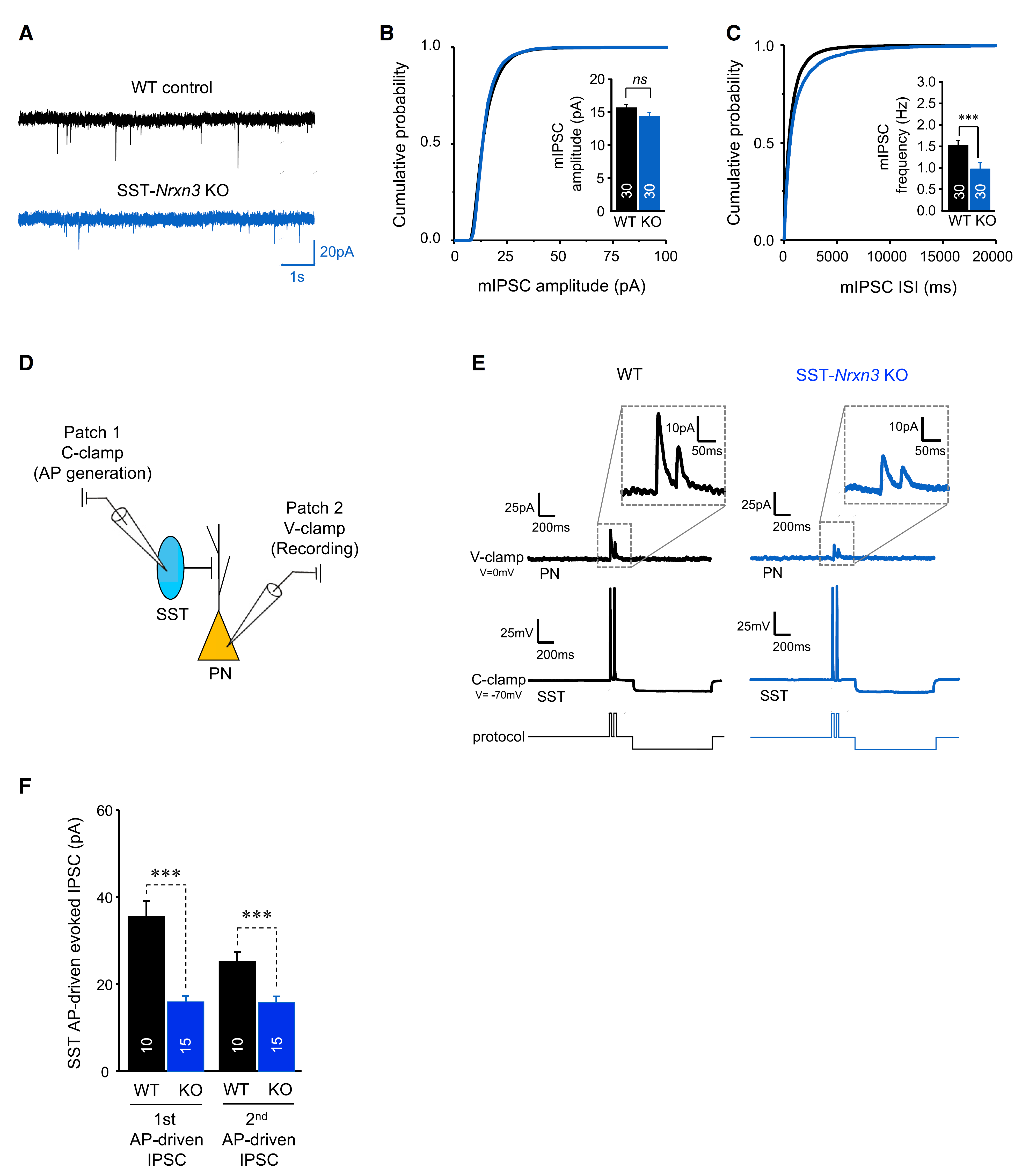
3.SST神经元中敲除Nrxn3基因降低GABA传递水平

接下来,作者希望了解SST神经元中敲除Nrxn3基因对其电生理性质的影响。首先,他们使用膜片钳电生理方法记录ACC中椎体神经元,发现敲除Nrxn3基因后,ACC锥体神经元接受的mIPSC频率降低,幅度不变(图5A-C)。然后,他们同时记录SST神经元与椎体神经元,发现敲除Nrxn3基因后,刺激SST神经元诱发的IPSC幅度显著降低(图5D-F),表明Nrxn3基因参与SST神经元GABA的传递。

图5 Nrxn3基因参与SST神经元抑制性突触传递过程

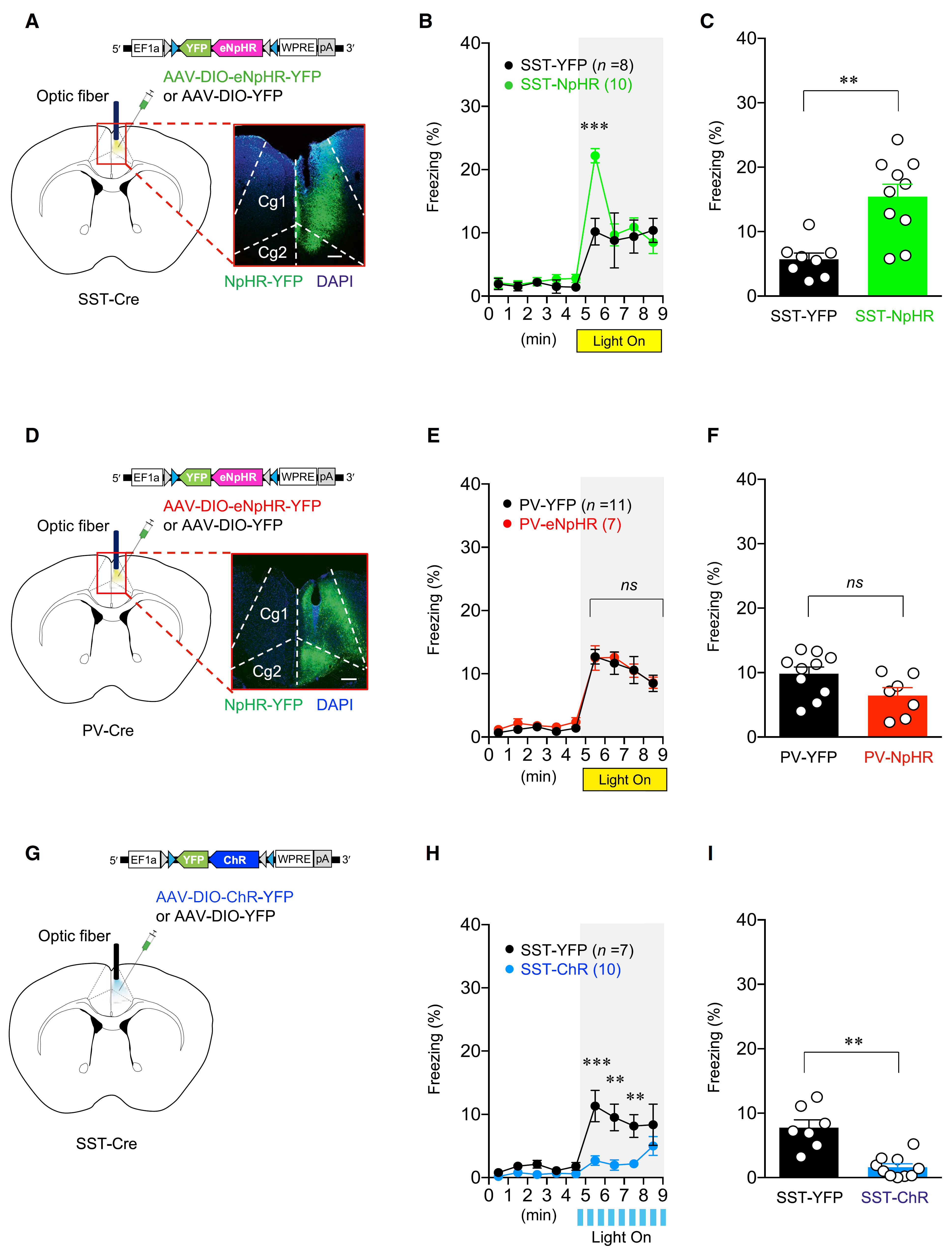
4.ACC脑区SST神经元调控恐惧共情反应水平

最后,作者通过光遗传方法验证ACC脑区SST神经元在恐惧共情中的重要性。他们在SST-Cre小鼠的ACC中注射AAV-DIO-eNpHR或AAV-DIO-ChR2,发现光抑制SST神经元可提高恐惧共情反应水平;光激活SST神经元会降低恐惧共情反应水平,而光抑制PV神经元则不会有任何影响(图6)。

图6 ACC脑区SST神经元调控恐惧共情反应水平


总结

共情是一种普遍的人性特征,但对其精确的神经环路机制以及重要相关基因,我们不甚了解。本篇文章发现ACC脑区SST神经元中Nrxn3基因参与恐惧共情过程,该基因R498W突变或敲除该基因会减少抑制性突触传递,进而提高恐惧共情反应水平。这项研究极大提高了我们对共情领域的认知,为此方面精神性疾病的治疗提供了有力帮助!

qy千亿国际-千亿(中国)唯一官方网站 可提供文中使用的各类病毒载体,欢迎使用

参考文献

1.Keum, S., et al., A Missense Variant at the Nrxn3 Locus Enhances Empathy Fear in the Mouse. Neuron, 2018.

一键拨号 一键导航
扫码反馈

扫一扫,反馈当前页面

咨询反馈
扫码关注

qy千亿国际-千亿(中国)唯一官方网站

返回顶部