AAV股票代码
688238
腺相关病毒股票代码
688238
单细胞转录组测序

10x 3’单细胞

利用10x Genomics Chromium微流控系统,实现通过序列标签区别不同细胞和转录本。微流控系统通道直径很小一次通过一个细胞。首先在通道中加入带有标签的凝胶微珠,单个细胞和单个带有标签的凝胶微珠结合,二者被加入的油包裹到一个液滴中,形成油包水体系。凝胶微珠上带有大量包含凝胶微珠特异性Barcode序列、分子特异性UMI序列和polyT序列的引物序列,将细胞裂解后mRNA分子被引物序列中的polyT捕获,扩增后形成携带有Barcode和UMI序列的cDNA,即可实现将不同细胞来源的不同mRNA分子加上标签。
 
Gel beads在转录组测序中的作用是捕获细胞中的mRNA,每个微珠表面携带有几十万个Oligo序列(如下图)。Oligo dT序列由4个部分组成:read1用于上机测序;第二段是16bp 的10x barcode序列,每一个Gel Beads都携带不同的barcode , 可标记获取的mRNA都来自于哪一个细胞;第三段UMI长度为12bp, 可以将转录本序列进行绝对定量,避免扩增产生偏好;第四段是30bp的ployT,用于捕获有ployA尾的转录本。

 

对制备好的单细胞悬液先进行质检,质检合格后与Gel Beads和油分别加入到Chromium Chip G的不同通道,经由微流体“T字”交叉系统形成GEM。接着细胞裂解,Gel Beads自动溶解释放大量引物序列,与带有PolyA的mRNA进行逆转录,生成带有10x Barcode和UMI信息的cDNA第一链。
 
 
样本起始量与送样建议

组织类型 新鲜组织、新鲜悬液或速冻组织
细胞大小 <40 μm
细胞活性 >85%(尽量去除细胞团/碎片/杂质等)
细胞浓度 700~1200 cells/μL
细胞总量 >5万
 
注意事项:详细样本准备指南,请联系在线客服。
 
生物信息学分析内容



代表性文章

【1】Zheng H , Pomyen Y , Hernandez M O , et al. Single cell analysis reveals cancer stem cell heterogeneity in hepatocellular carcinoma[J]. Hepatology, 2018.
【2】Park J , Shrestha R , Qiu C , et al. Single-cell transcriptomics of the mouse kidney reveals potential cellular targets of kidney disease[J]. Science, 2018:eaar2131.

 
案例展示

Hepatology:单细胞分析显示肝癌干细胞的异质性
论文标题:Single-cell analysis reveals cancer stem cell heterogeneity in hepatocellular carcinoma
刊登日期:2018年7月
发表杂志:Hepatology
影响因子:14.079
研究机构:美国国家卫生研究院国家癌症研究所、曼谷朱拉蓬研究所、弗雷德里克国家癌症研究实验室
样本类型:肝癌细胞系(HuH1和HuH7) ,手术切除肿瘤样本P1
技术手段:单细胞测序(10X Chromium、SMART-seq)、流式分选

 
研究背景

肝细胞癌(HCC,hepatocellular carcinoma)的肿瘤内分子异质性部分归因于肝癌干细胞(CSC,hepatic cancer stem cells)的存在。 由各种细胞表面标志物定义的不同CSC群体可能包含不同的致癌驱动因素,这在定义靶向疗法时构成了挑战。 研究人员在单细胞水平(10X Chromium、SMART-seq)上整合转录组学和功能分析用以评估CSC的异质性程度。结果表明,CSC在单细胞水平上的表型、功能和转录均存在异质性性,不同的CSC亚群具有不同的分子特征。而且有趣的是,不同CSC亚群内的不同基因与HCC预后相关,并且彼此相互独立,表明CSC异质性影响肿瘤内异质性和肿瘤进展。

文章结果

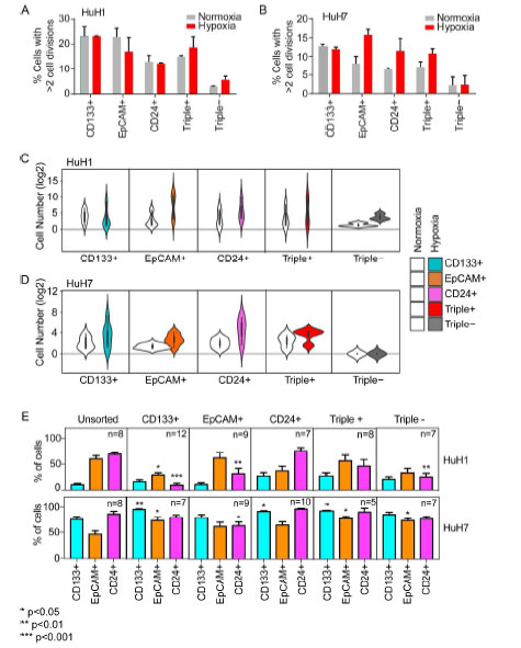
大量数据表明CD13、CD24、CD44、CD90、CD133、EpCAM等表面标志物可以定义CSC,研究人员选择CD24、CD133、EpCAM分选HuH1和HuH7不同细胞亚群,用于研究CSC生物学和分子水平异质性。免疫荧光染色表明,在两种细胞培养形态下(单层培养、球体培养),两个HCC细胞系均表现出明显的细胞异质性。

 

HuH1和HuH7细胞系(原始细胞数分别是1343、1134)正常培养和缺氧培养(促进细胞干性)2周后,研究人员依照三种表面标志物(CD24、CD133、EpCAM)分选细胞,HuH1和HuH7中标志物阳性的CSCs比例分别为15-20%、8-12%,而标志物阴性CSCs比例只有0-5%(下图A-B),培养后不同细胞亚群的自我更新能力差异很大(下图C-D); 分选后的细胞经过1个月培养后,和未分的得细胞相比,CD133+、EpCAM+、CD24+、Triple+细胞能够扩大成为混合CSCs,而存活下的Triple-细胞能够扩大成混合CSCs,可能是由于部分细胞不是真正的标记阴性细胞,或者标记阴性细胞经历了转换变为标记阳性细胞(下图E)。
 

研究人员采用SMART-Seq方式分析HuH1和HuH7阳性标记细胞以及分选的P1(分选CD133+/CD24+/EpCAM+/CD45-细胞)细胞表达谱(单个细胞测序、10细胞混合测序、100细胞混合测序)信息,并与数据库中人胚胎干细胞(hESC)、鼠内皮细胞(mEC)和鼠造血干细胞(mHSC)表达谱数据做了比较,发现不同细胞类群具有不同的基因表达模式,且不同类型细胞中每个细胞的基因表达模式均存在差异,HuH7细胞间差异大于HuH1;当细胞混合(10细胞混合、100细胞混合)后这种差异程度明显降低(下图A)。而当单独聚类HuH7细胞时,发现不同标记细胞彼此可以区分(下图B)。以上数据均表明单细胞水平上转录组存在异质性。
 

研究人员比较了HuH7阳性标记细胞(Triple+)和阴性标记细胞(Triple-)基因表达差异,鉴定到的286个Triple+相关基因可以预测来自LCI队列的240例肿瘤样本、来自TCGA的250例肿瘤样本的整体生存率,但在非肿瘤样本中无意义。
 

不同标记CSC细胞群体基因表达比较分析,EpCAM+、CD133+、CD24+、Triple+特征基因基本不重合(下图A),IPA通路分析也表明不同细胞群体的通路也不重合(下图C-F),而且不同细胞群体特征基因可以用于生存期预测,且EpCAM+、CD133+比CD24+更有优势(下图B)。
 

为了整体了解细胞群体多样性,研究人员采用10X 单细胞测序方式,对3847个HuH1、HuH7、P1细胞进行了分析, HuH1可以分为2个亚群,HuH7分为4个细胞亚群,P1分为3个细胞亚群,细胞聚类结果与与SMART-seq结果类似(下图A)。CSC标志物,例如EpCAM、CD133 (PROM1)、CK-19 (KRT19) 和乙醛脱氢酶 (ALDH1A1) (下图B)以及HCC特异基因,AFP、MDK、GPC3、GOLM1、YY1AP1、PLK1, ECT2、NELFE(下图C)在不同细胞亚群中表达存在异质性。P1的3个细胞亚群中表达了山中因子 (KLF4、POU5F1、MYC), 干细胞marker (NANOG),白细胞marker(PTPRC), T细胞 markers (CD3E, CD8A) 和B细胞marker (CD79A) ,但其表达也存在异质性,其中第一个和第二个P1亚群为HCC浸润白细胞(分别表达T细胞marker和B细胞marker),第三个P1亚群主要为HCC细胞(下图D)。
 

 
参考文献

Hongping Zheng,et al. Single cell analysis reveals cancer stem cell heterogeneity in hepatocellular carcinoma. Hepatology, 2018, doi:10.1002hep.29778
 
结果展示
1. 单细胞亚群分类

针对PCA结果中选取前10个主成分,采用graph-based聚类方法对细胞进行分类。使用相同的数据进行t-SNE分析,然后将聚类结果在t-SNE映射中展示。

 

2. Marker基因分析
细胞群体Top10 Marker基因的小提琴图和表达映射图

 

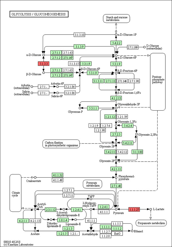
3. 差异基因KEGG富集性分析

Pathway通路图展示与说明:红色代表注释到某个ko节点且上调的显著差异表达转录本,蓝色代表注释到某个ko节点且下调的显著差异表达转录本,橘黄色代表注释到某个ko节点不仅有上调又有下调的显著差异表达转录本。方框内的4位数字表示各种酶的EC编号;空心圆圈表示小分子化合物;实心箭头表示生化反应的方向;虚线箭头连接其他的相关代谢途径。下图仅为报告中的展示图片

 
 
常见问题(FAQ)

1、单细胞转录组测序需要做重复吗?

单细胞测序的目的在于鉴定细胞群体中的不同亚群、得到新的重要分子标志物和鉴定稀有细胞亚群等,因此更多的是关注细胞和细胞之间的差别。从目前已有的文献看,对重复数没有强制要求。但从近期的发文趋势来看,建议每组设置样本数3~5 个,临床样本根据实际情况建议每组 5 例以上。

2、组织样本如何制备单细胞悬液?

单细胞转录组测序目前没有一个统一的样本制备方法,针对于不同的组织样本,有不同类型的样本单细胞制备方法。此外,可以具体根据老师提供的具体样本类型,查阅相关的文献,探讨适合于老师样本的单细胞悬液制备方法。

3、单细胞转录组每个细胞能捕获到多少个基因?

根据不同的细胞类型,捕获到的基因数会有区别,有些细胞类型高的会在3000左右,而有些大概在1000左右。基因检出数与样本状态有关,不同类型的样本,基因检出数可能存在数倍的差异。
一键拨号 一键导航
扫码反馈

扫一扫,反馈当前页面

咨询反馈
扫码关注

qy千亿国际-千亿(中国)唯一官方网站

返回顶部