AAV股票代码
688238
腺相关病毒股票代码
688238
表观组学

ceRNA芯片

基因的转录后调控是一个十分复杂的精细调控网络。这其中,竞争性内源RNA(competing endogenous RNA,ceRNA)调控机制最为引人关注:microRNA(miRNA)处在这个调控网络的中心,由于长非编码RNA分子通常富含miRNA结合位点,可以竞争性地结合miRNA,解除miRNA对其靶基因的抑制作用,进而调控基因的表达水平。在ceRNA机制中,circRNA和lncRNA因为常携带多个miRNA结合位点,是典型的ceRNA。阐释circRNA和lncRNA发挥的ceRNA调控机制,将帮助医学研究者深入理解疾病发生发展过程中的精细调控网络,并可能指导药物开发和疾病诊治。
基因芯片作为一种成熟可靠的高通量实验筛选工具,是医学ceRNA研究的首选工具。

技术优势

更适合检测微量样本
特异性检测血清、血浆、外泌体等微量特殊样本中lncRNA和circRNA,避免rRNA或外源性序列干扰。

更全面的circRNA信息
涵盖截至2017年11月全球主流数据库中的circRNA序列88701条,并进行了细致注释。

更适合检测lncRNA
芯片比测序更适合检测低表达丰度的lncRNA分子。

更丰富的芯片实验经验
拥有超过十年的芯片实验经验,轻松应对各种来源的样本。

更系统的实验服务
筛选出候选lncRNA和circRNA后,配套丰富的lncRNA功能验证实验服务。

芯片信息

物种 人类
规格 4x180k
检测circRNA数目 88701
检测lncRNA数目 50433
检测mRNA数目 26083
探针长度 60nt
序列来源 7个数据库(更新至2017.11):GENCODE、Ensembl、UCSC、Refseq、LNCipedia、Cirbase 

技术路线

  • 样本RNA制备及定量检测
  • 荧光标记
  • 探针杂交
  • 图像扫描
  • 数据分析

样本类型

微量样本
血清、血浆:建议1 mL以上
外泌体:建议从5 mL以上血清分离,从20 mL以上尿液分离,其他类型体液请询问

常规样本:
Total RNA:建议2 μg,最低起始量1 μg
组织样本:建议100 mg(湿重)以上
细胞样本:5×106个细胞

结果展示


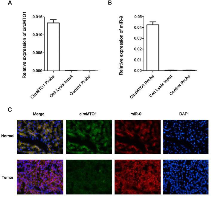
circMTO1吸附miR-9参与肝癌发展
1.样本来源
289例HCC和癌旁样本(7对样本用于芯片检测)
2.技术手段
circRNA芯片、circRIP(circRNA pull down)、FISH 、IHC、qPCR

 
为了进一步验证,研究者在261例HCC患者的样本中检测其表达量,发现circMTO1在87.4%(228例)的样本都是低表达的
 
收集116例HCC患者的生存期数据,通过在组织芯片上做原位杂交(ISH),发现circMTO1在这些样本中依然是显著下调,并且circMTO1的下调与HCC患者的不良预后显著相关
 
通过MiRanda 预测,有99个miRNA可能是circMTO1的靶标。利用RNA in vivo precipitation(RIP)检测到20个miRNA。其中miR-9与circMTO1共特异性富集。通过FISH发现circMTO1与miR-9共定位于胞浆中,以上的实验结果表明,circMTO1与miR-9在胞浆中结合。
细胞实验表明:HepG2和 SMMC-7721细胞中,沉默circMTO1表达会促进细胞的增殖及其迁移并抑制凋亡;QGY-7701和SK-Hep1 HCC细胞中过表达circMTO1则会促使细胞凋亡;沉默circMTO1或者过表达miR-9,都会使p21的mRNA和蛋白表达水平降低,而过表达circMTO1则会其相反的结果;抑制miR-9的表达可以明显减弱在circMTO1表达下调时介导的对p21蛋白及其mRNA水平的表达抑制效果。也可以阻断circMTO1沉默介导的细胞增殖和抑制凋亡的作用。
成瘤实验结果表明:皮下移植人类HCC组织构建HCC裸鼠移植瘤动物模型(SMMC-LTNM);circMTO1 沉默(siRNA)两周后,小鼠的肿瘤生长速度明显加快,血清AFP升高;体内敲低(knock down) circMTO1后,p21和下游的CDK2表达被抑制,细胞迁移和扩散的标记物MMP2和PCNA表达上调。

结果展示

1.主成分分析(PCA)
通过 PCA 分析,考察样品的分布情况,验证实验设计的合理性,生物学重复样品的均一性,用二维图展示。同组的样品在二维空间分布比较集中,说明这些基因选取具有代表性,生物学重复好。
2.差异 lncRNA 表达水平聚类分析
差异 lncRNA 表达水平聚类分析, 我们采用 log10(norm 值)进行lncRNA 表达量展示。同时也可以将差异lncRNA 的 norm 值通过Z 值方式进行展示。其中横坐标为样本,纵坐标为基因,不同的颜色表示不同的基因表达水平,颜色由蓝色至红色表示表达量从低到高。红色表示高表达基因,蓝色表示低表达基因。
 
3.互作网络分析
使用 Perl 或 Python 等脚本语言构建三种 RNA (mRNA-miRNA-ncRNA(lncRNA,circRNA))之间的关系。利用 Cytoscape软件,针对三种 RNA 之间的关系,构建出ceRNA network 网络关系图。
 

常见问题

1.为什么芯片更适合检测微量特殊样本(如血清、血浆、外泌体)的lncRNA或circRNA?
微量样本不适合做核糖体RNA(rRNA)去除。如采用测序,则经过PCR扩增得到文库中绝大部分都是rRNA序列,lncRNA和circRNA序列占比很少;而芯片采用特异性探针检测,则不会受到rRNA的干扰。芯片实验采用线性序列扩增,不会出现测序文库扩增的序列偏好性。微量样本中,即使出现微量的外源性序列干扰,则测序文库扩增时会被显著放大,影响后期的序列分析;而芯片采用特异性探针检测,则不会受到此种干扰。因此,推荐lncRNA芯片或ceRNA芯片进行血清、血浆、外泌体等特殊样本的lncRNA或circRNA检测。

一键拨号 一键导航
扫码反馈

扫一扫,反馈当前页面

咨询反馈
扫码关注

qy千亿国际-千亿(中国)唯一官方网站 

返回顶部