菜单
首页
关于千亿国际入口
返回
公司介绍
千亿国际入口大事记
荣誉资质
成果专利
科研服务
返回
组学服务
基因治疗载体研制服务
基因操作
细胞实验
动物实验
其他特色服务
细胞与基因治疗CDMO
返回
新药Post-IND服务
细胞与基因治疗服务
选择千亿国际入口
技术开发
质量管理
资料下载
再生医学CDMO
返回
再生医学CDMO
投资者关系
返回
公司公告
联系方式
新闻资讯
返回
业务资讯
公司新闻
加入千亿国际入口
股票代码
688238
股票代码
688238
首页
关于千亿国际入口
科研服务
细胞与基因治疗CDMO
再生医学CDMO
投资者关系
新闻资讯
加入千亿国际入口
产品说明书
技术应用(技术介绍)
产品说明书
操作指南(视频)
客户文献
培训教学
讲座
展会
慢病毒使用说明
腺病毒使用说明
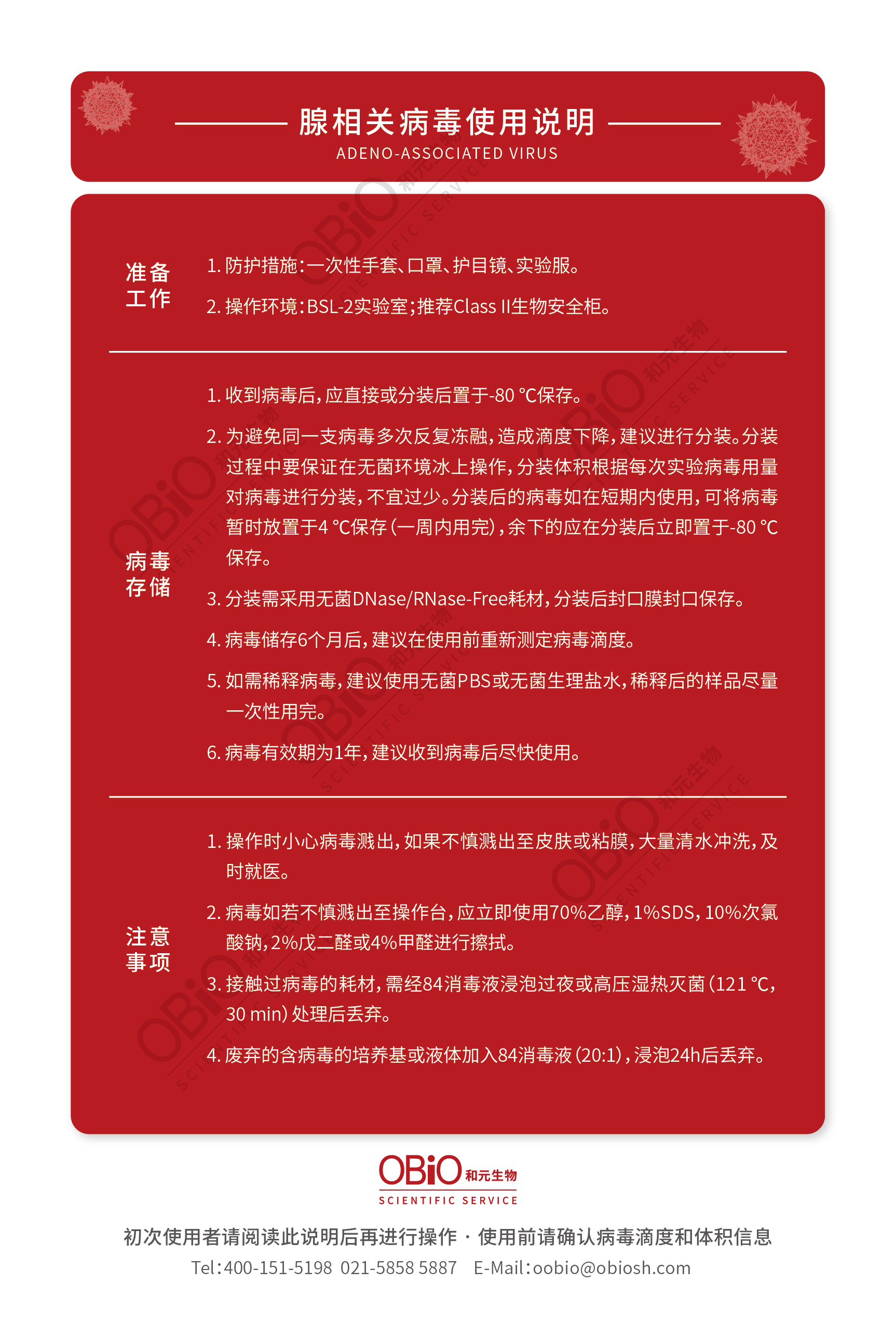
腺相关病毒使用说明
搜索
腺相关病毒使用说明
一键拨号
一键导航
扫码反馈
扫一扫,反馈当前页面
咨询反馈
咨询热线
15800353038
扫码关注
qy千亿国际-千亿(中国)唯一官方网站
返回顶部